HOME   LIST
‹–   –›

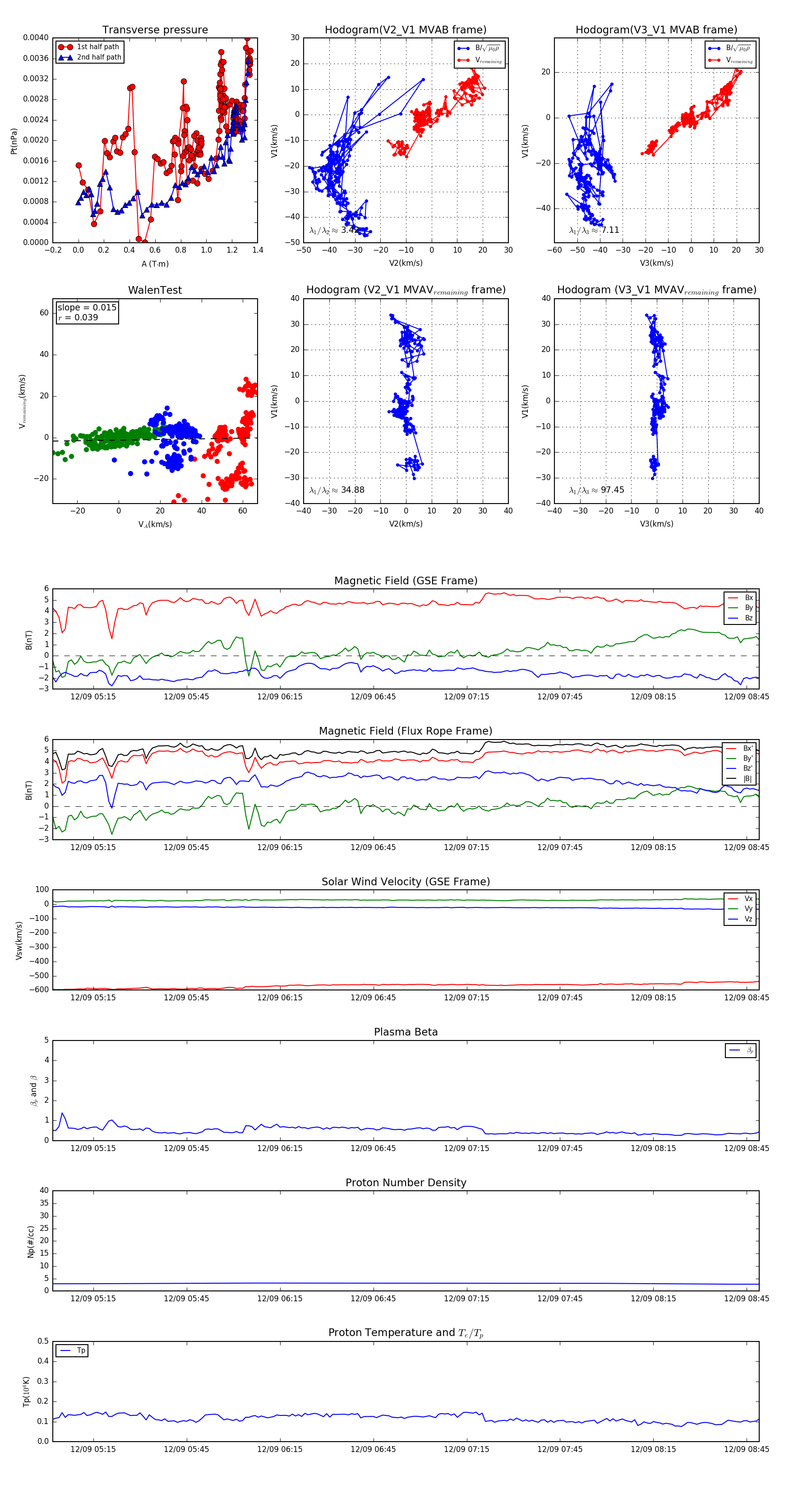
Flux Rope in 2014

Flux Rope Event 2014-12-09 05:02 ~ 2014-12-09 08:49 (228 minutes)


plot