HOME   LIST
‹–   –›

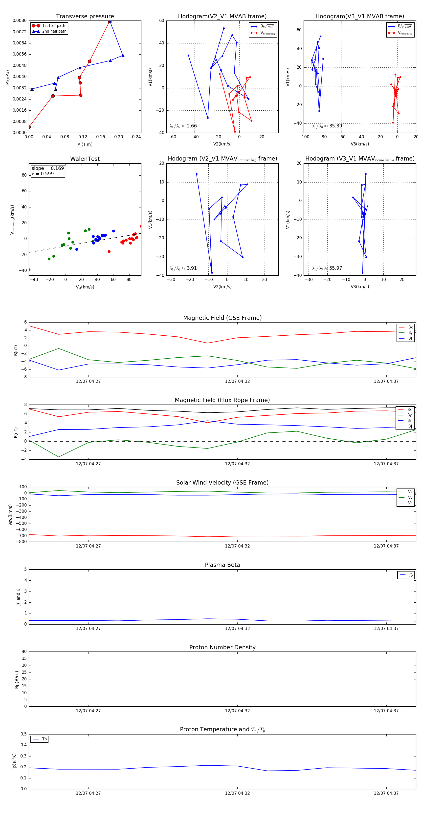
Flux Rope in 2014

Flux Rope Event 2014-12-07 04:25 ~ 2014-12-07 04:38 (14 minutes)


plot