HOME   LIST
‹–   –›

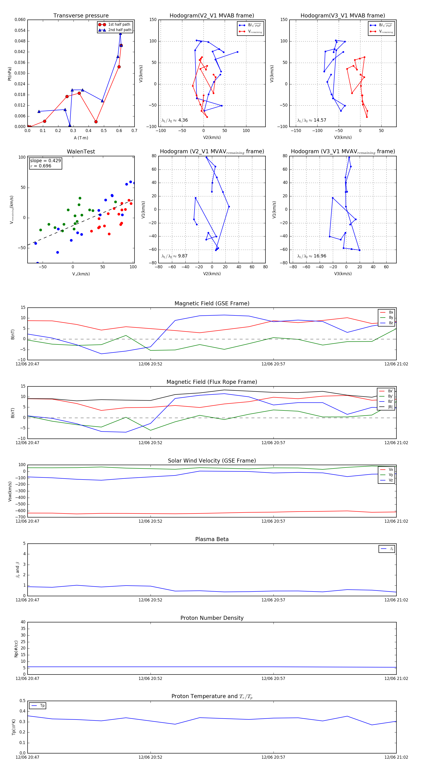
Flux Rope in 2014

Flux Rope Event 2014-12-06 20:47 ~ 2014-12-06 21:02 (16 minutes)


plot