HOME   LIST
‹–   –›

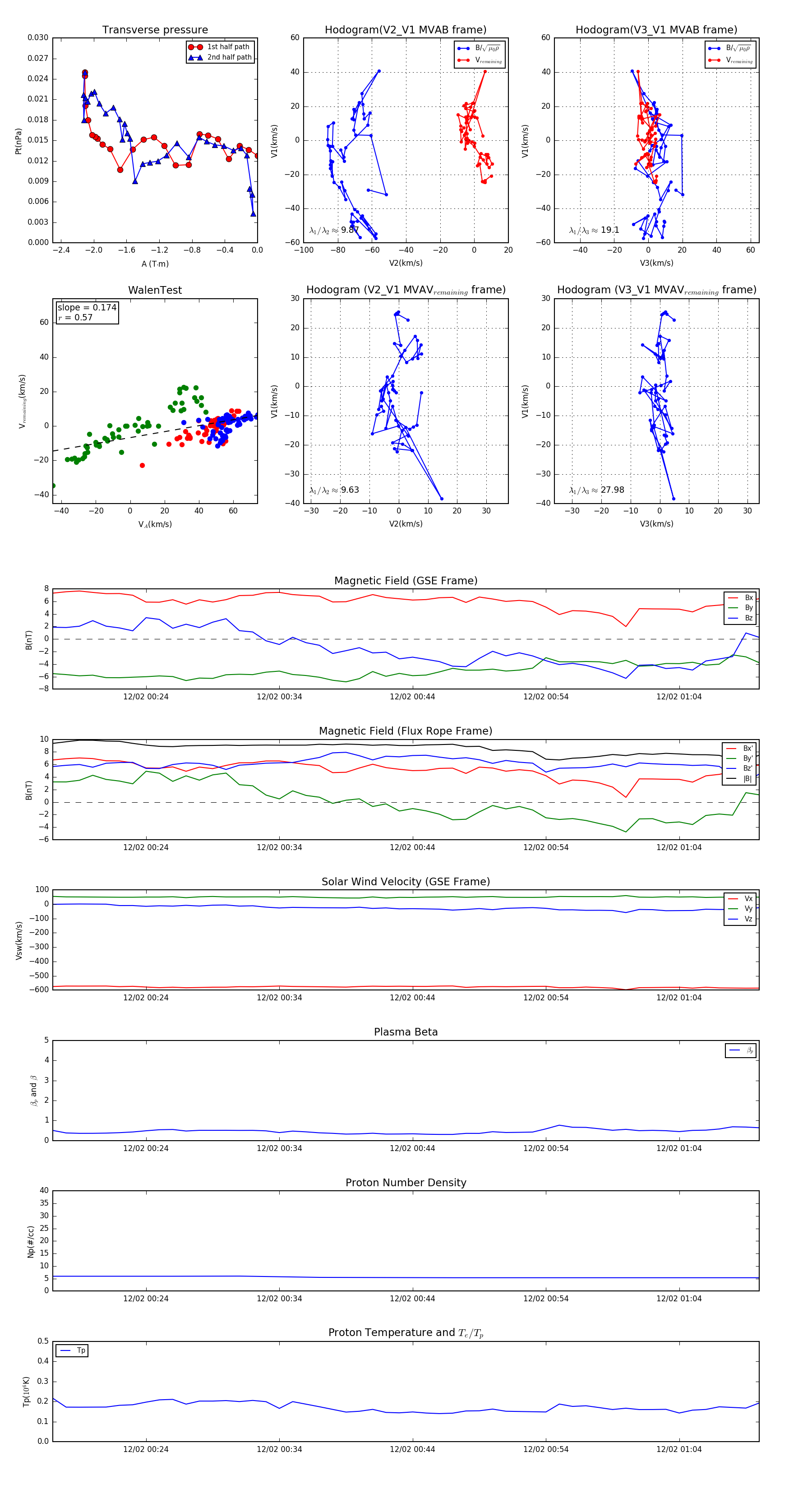
Flux Rope in 2014

Flux Rope Event 2014-12-02 00:17 ~ 2014-12-02 01:10 (54 minutes)


plot