HOME   LIST
‹–   –›

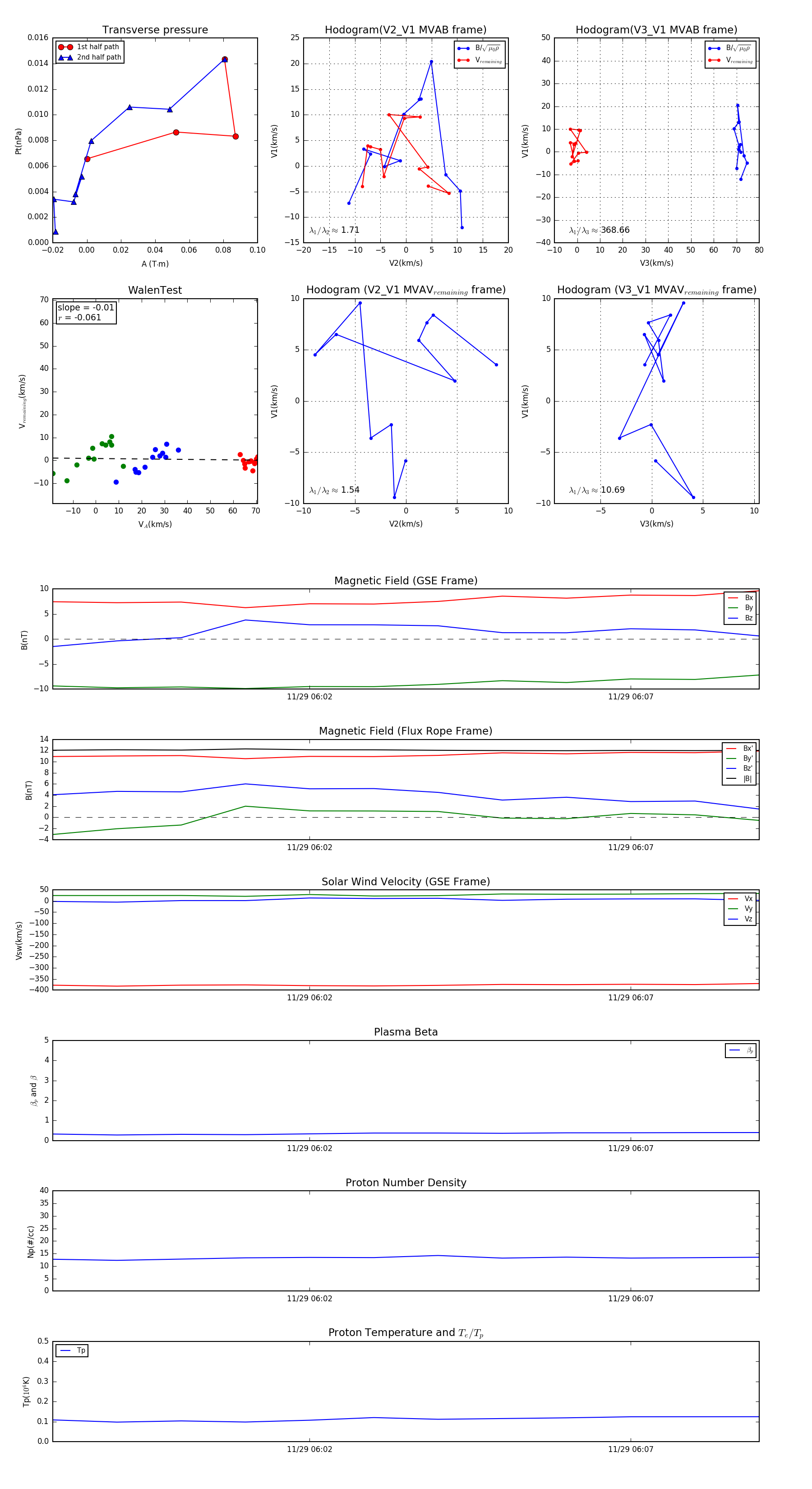
Flux Rope in 2014

Flux Rope Event 2014-11-29 05:58 ~ 2014-11-29 06:09 (12 minutes)


plot