HOME   LIST
‹–   –›

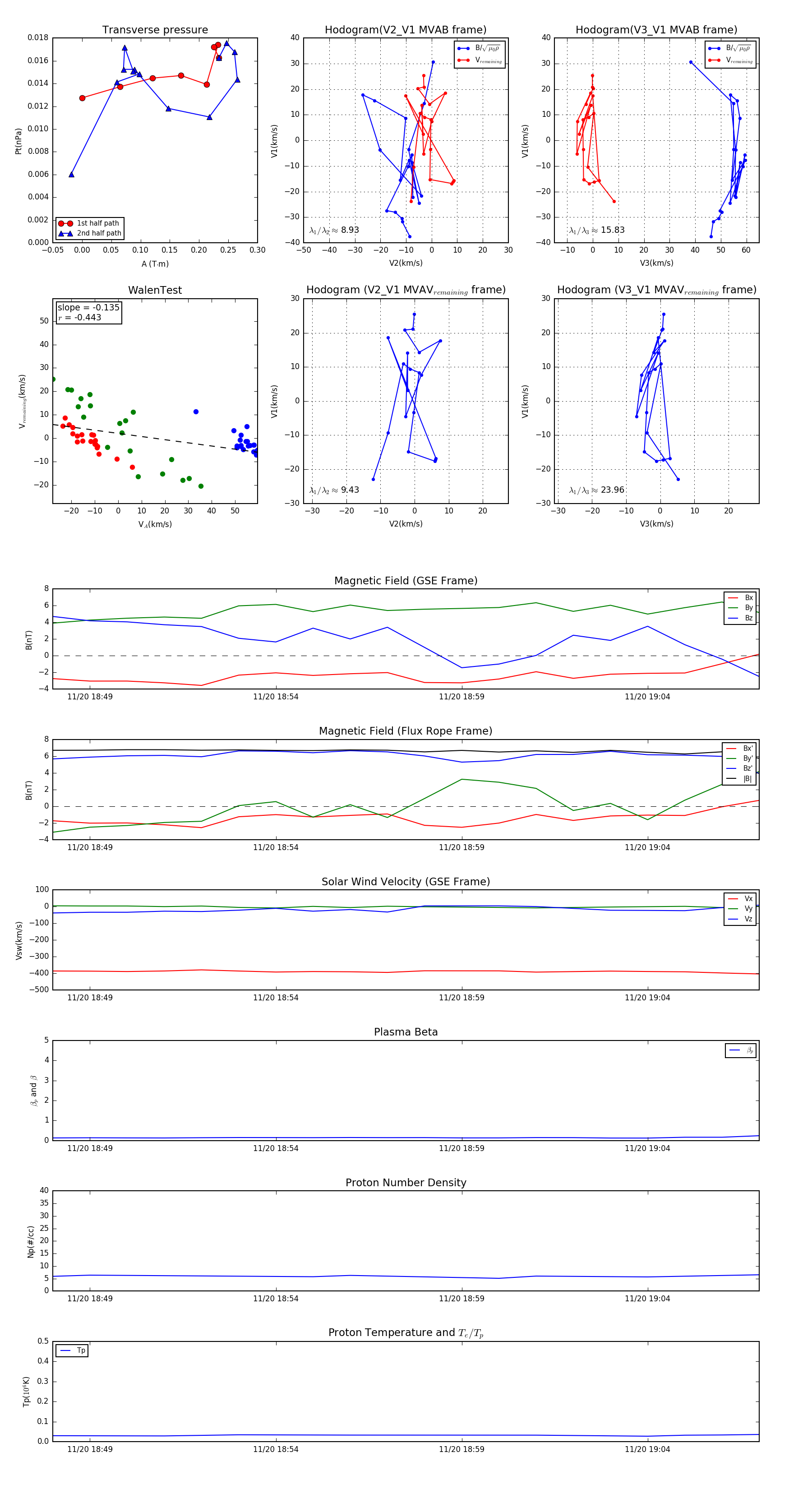
Flux Rope in 2014

Flux Rope Event 2014-11-20 18:48 ~ 2014-11-20 19:07 (20 minutes)


plot