HOME   LIST
‹–   –›

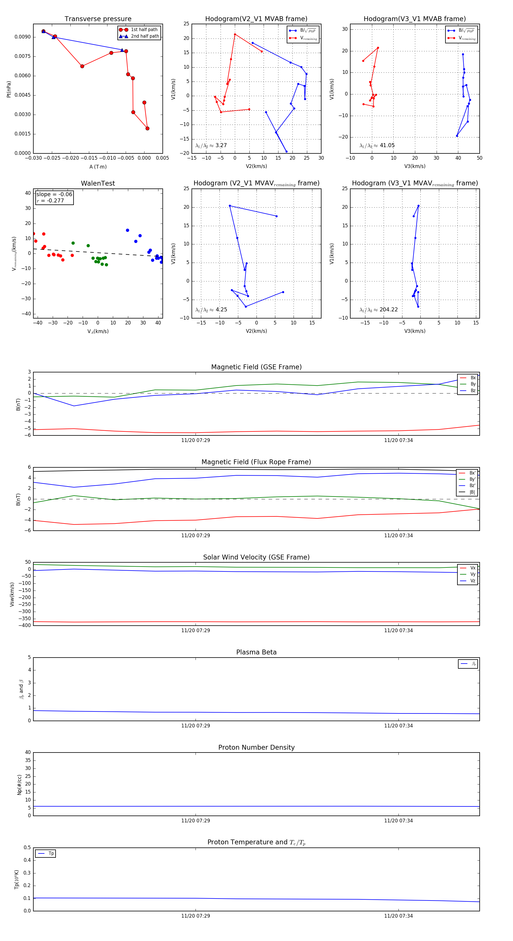
Flux Rope in 2014

Flux Rope Event 2014-11-20 07:25 ~ 2014-11-20 07:36 (12 minutes)


plot