HOME   LIST
‹–   –›

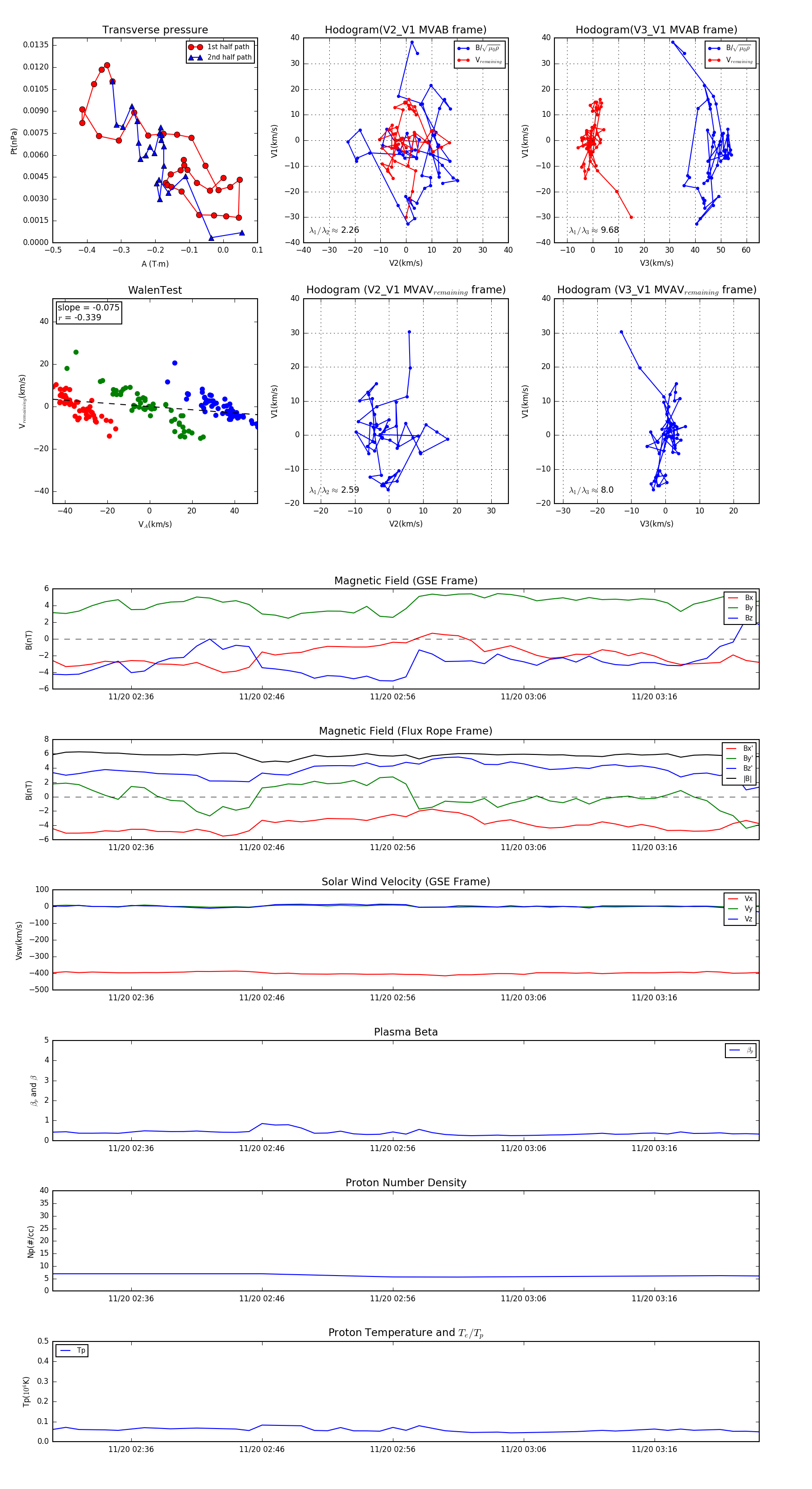
Flux Rope in 2014

Flux Rope Event 2014-11-20 02:30 ~ 2014-11-20 03:24 (55 minutes)


plot