HOME   LIST
‹–   –›

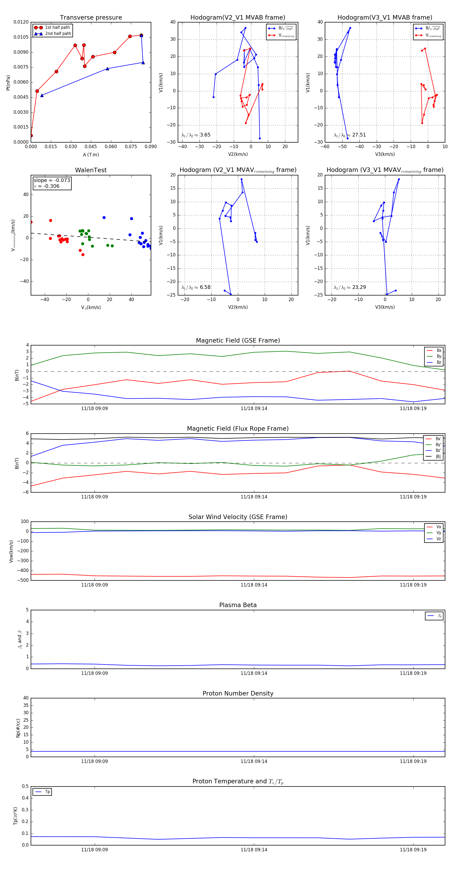
Flux Rope in 2014

Flux Rope Event 2014-11-18 09:07 ~ 2014-11-18 09:20 (14 minutes)


plot