HOME   LIST
‹–   –›

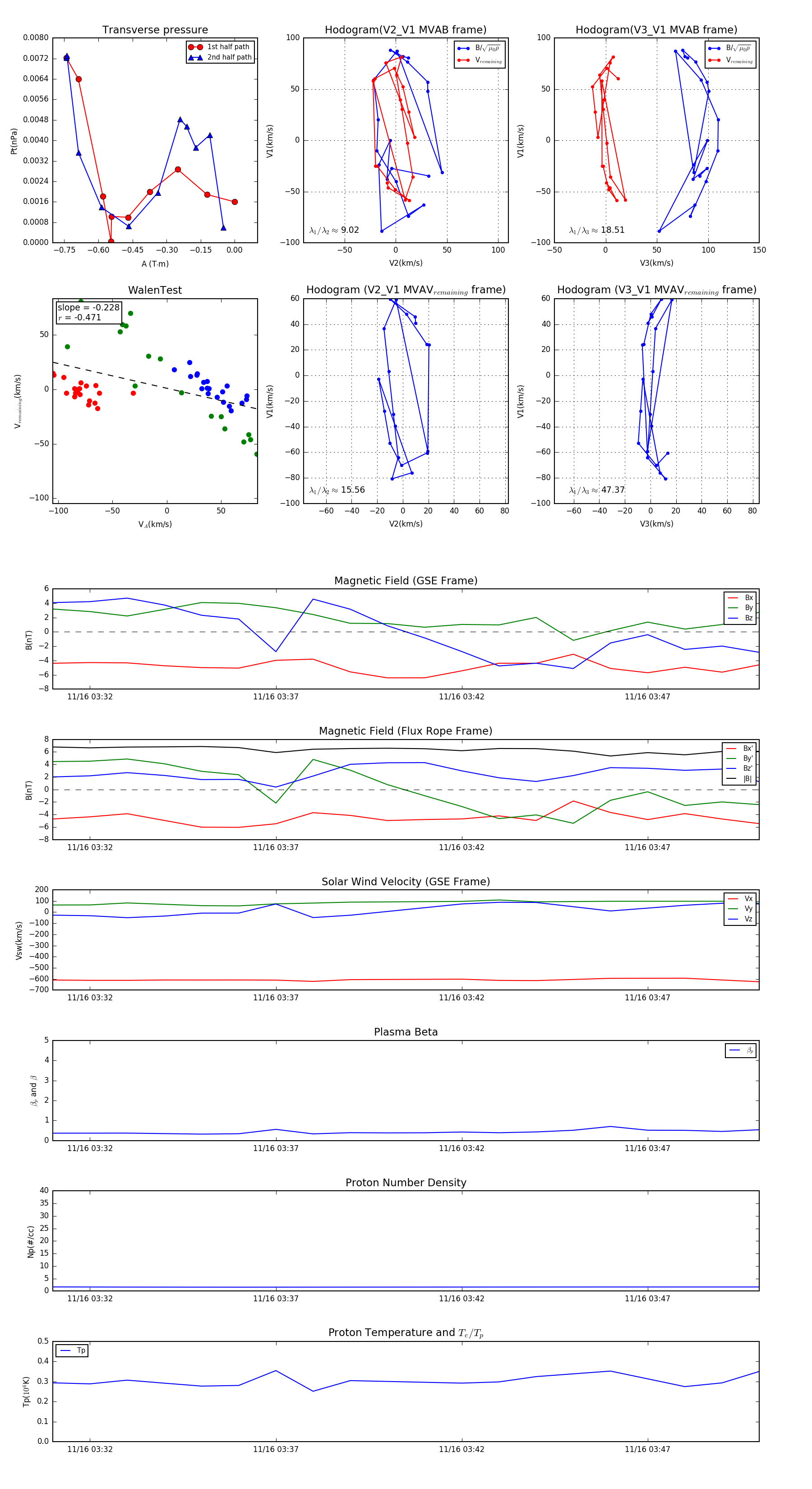
Flux Rope in 2014

Flux Rope Event 2014-11-16 03:31 ~ 2014-11-16 03:50 (20 minutes)


plot