HOME   LIST
‹–   –›

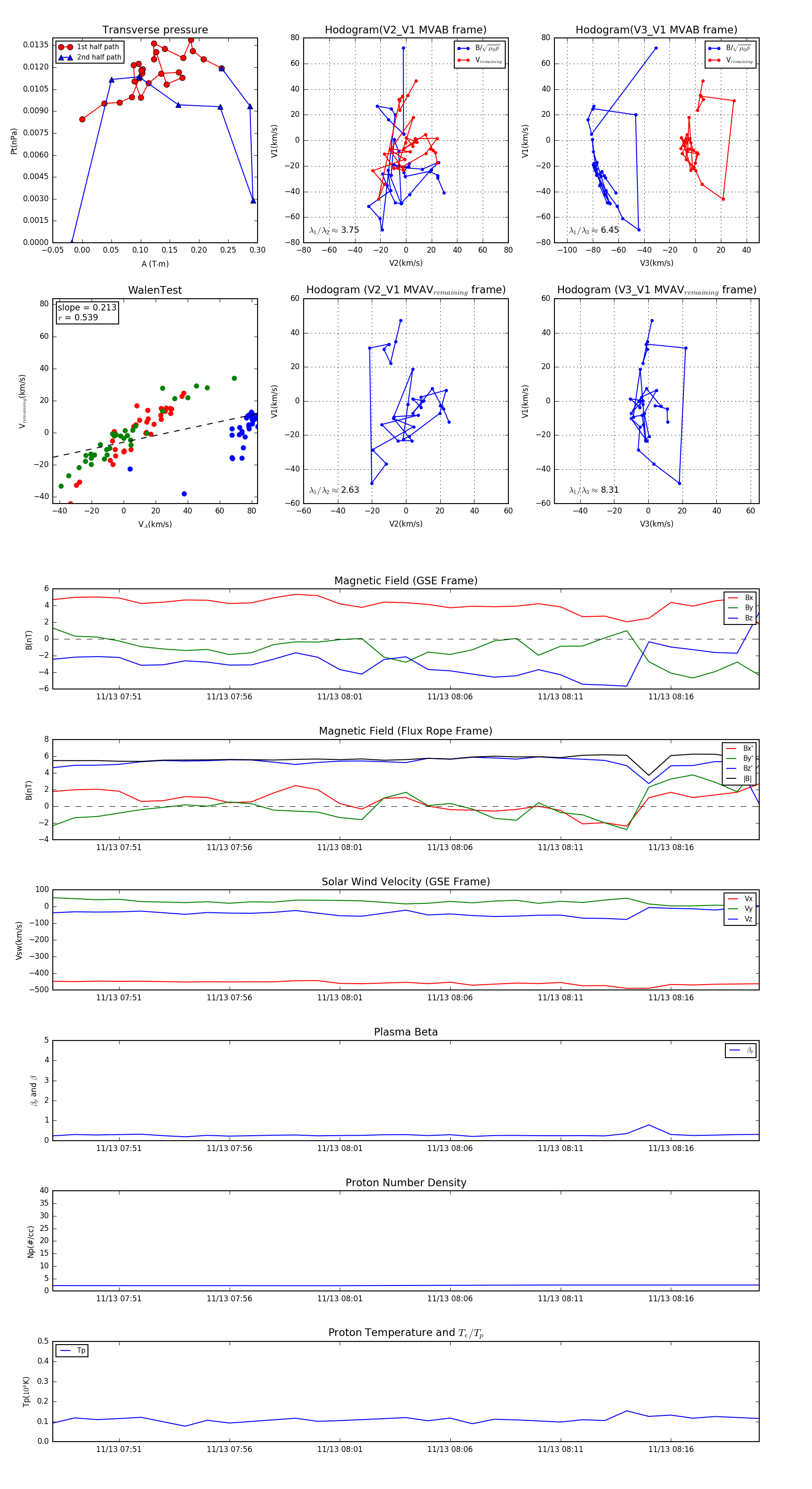
Flux Rope in 2014

Flux Rope Event 2014-11-13 07:48 ~ 2014-11-13 08:20 (33 minutes)


plot