HOME   LIST
‹–   –›

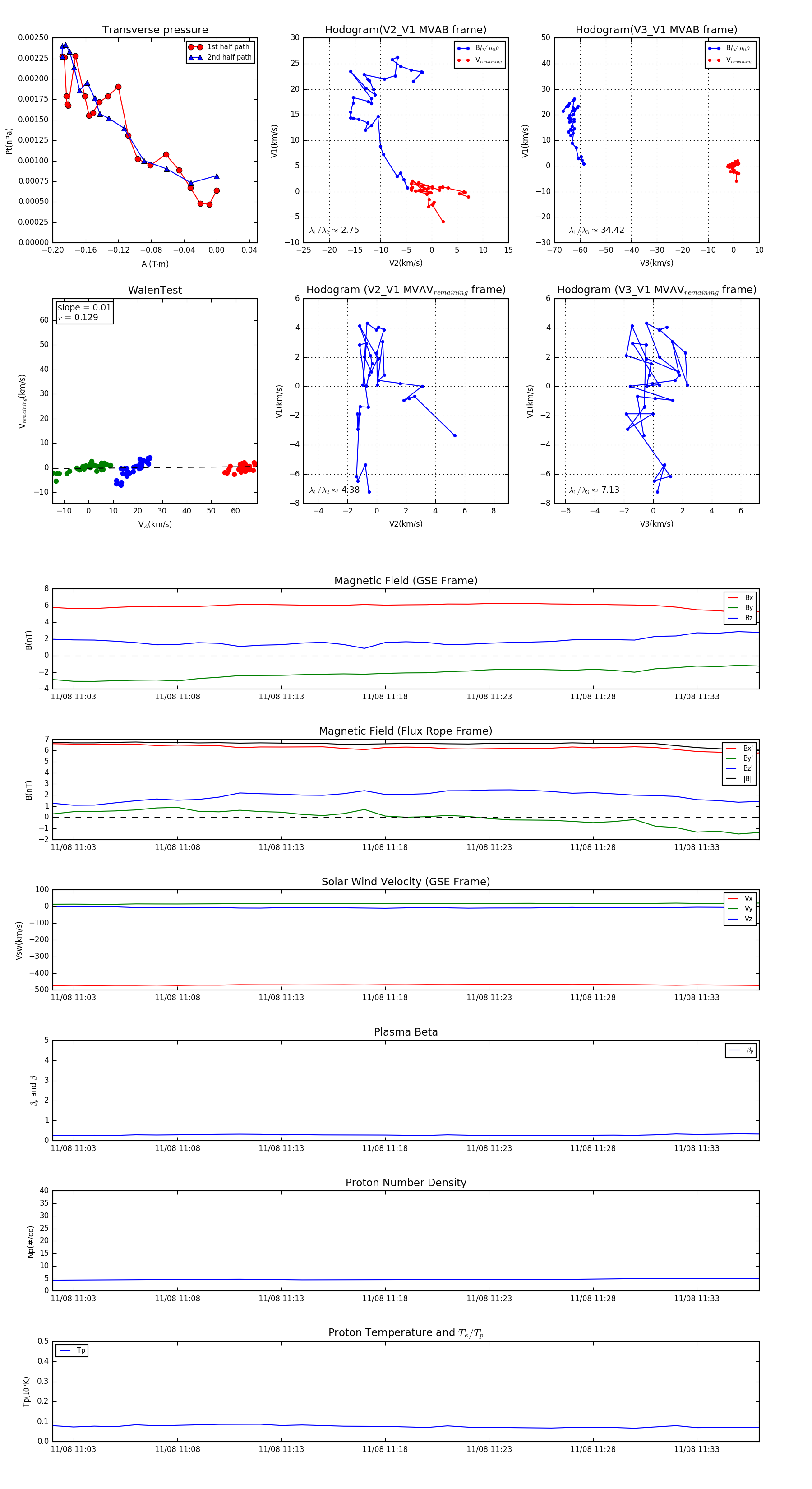
Flux Rope in 2014

Flux Rope Event 2014-11-08 11:02 ~ 2014-11-08 11:36 (35 minutes)


plot