HOME   LIST
‹–   –›

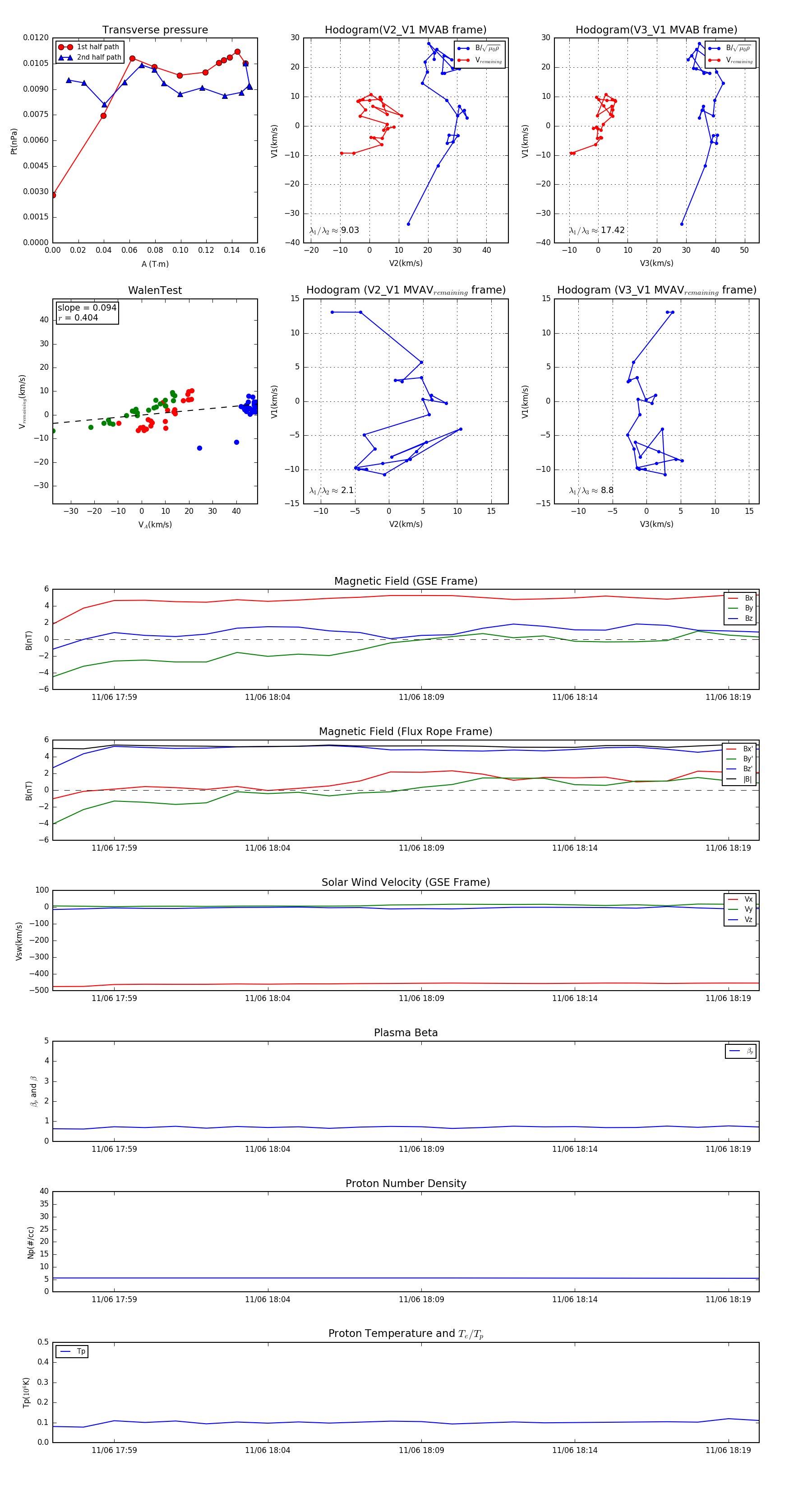
Flux Rope in 2014

Flux Rope Event 2014-11-06 17:57 ~ 2014-11-06 18:20 (24 minutes)


plot