HOME   LIST
‹–   –›

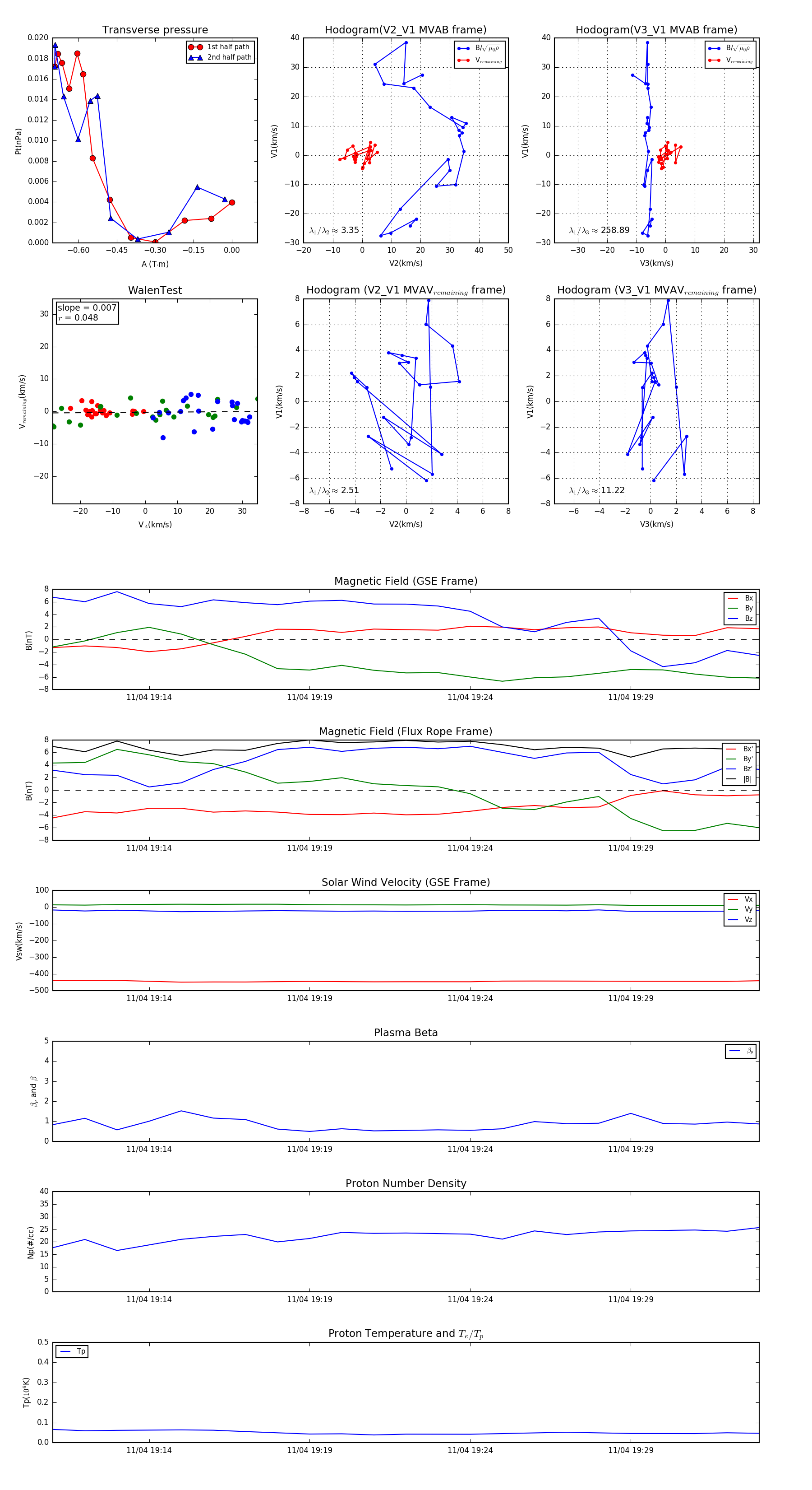
Flux Rope in 2014

Flux Rope Event 2014-11-04 19:11 ~ 2014-11-04 19:33 (23 minutes)


plot