HOME   LIST
‹–   –›

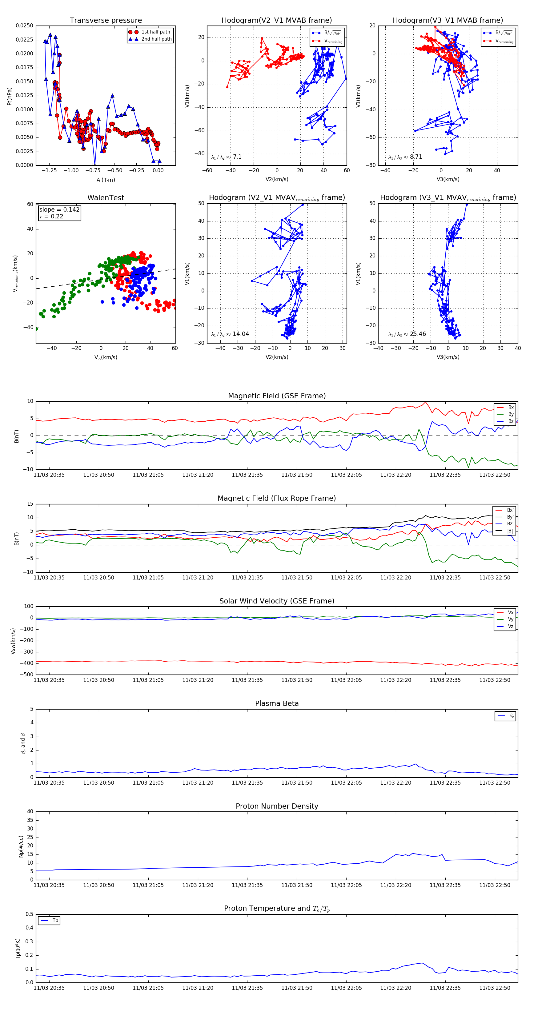
Flux Rope in 2014

Flux Rope Event 2014-11-03 20:31 ~ 2014-11-03 22:57 (147 minutes)


plot