HOME   LIST
‹–   –›

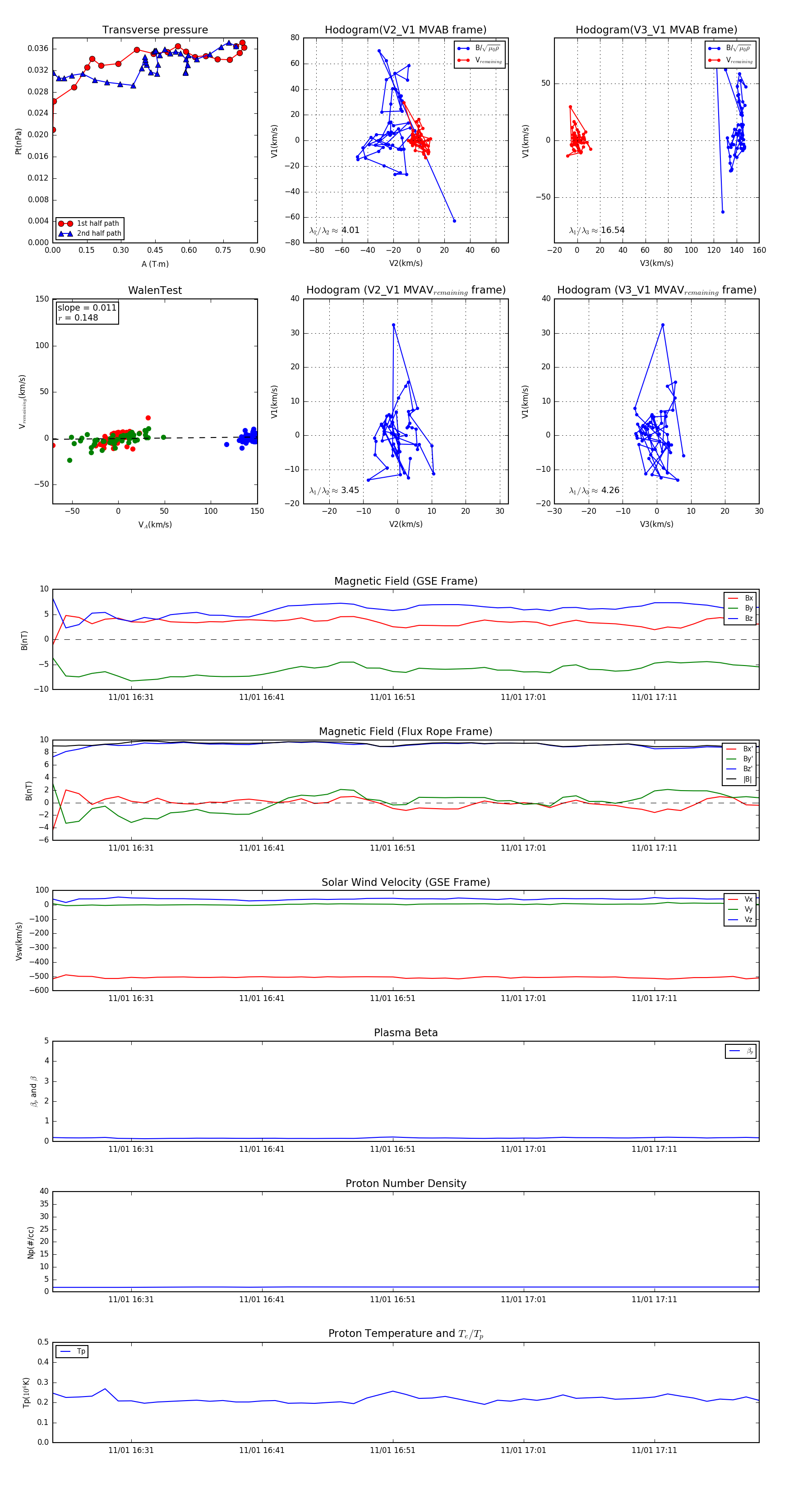
Flux Rope in 2014

Flux Rope Event 2014-11-01 16:25 ~ 2014-11-01 17:19 (55 minutes)


plot