HOME   LIST
‹–   –›

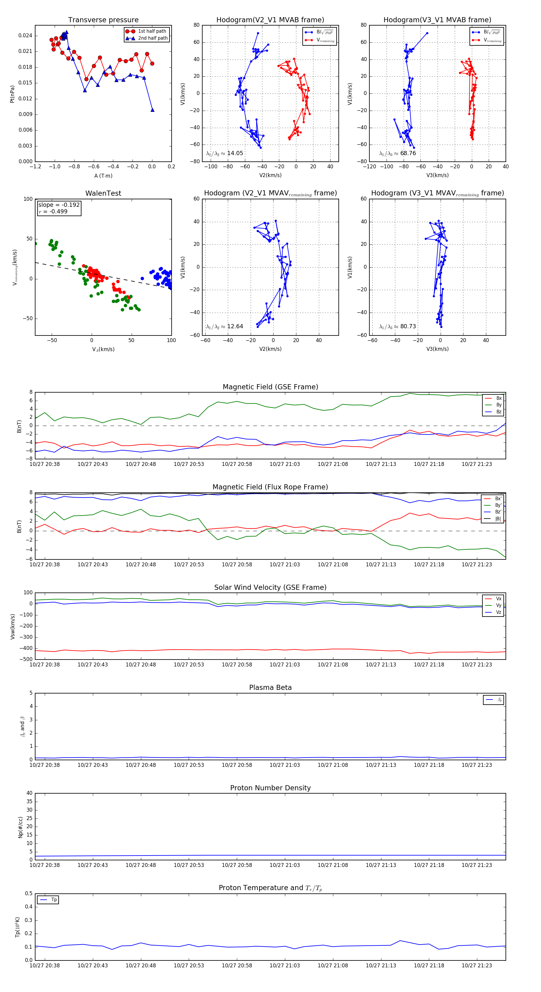
Flux Rope in 2014

Flux Rope Event 2014-10-27 20:37 ~ 2014-10-27 21:26 (50 minutes)


plot