HOME   LIST
‹–   –›

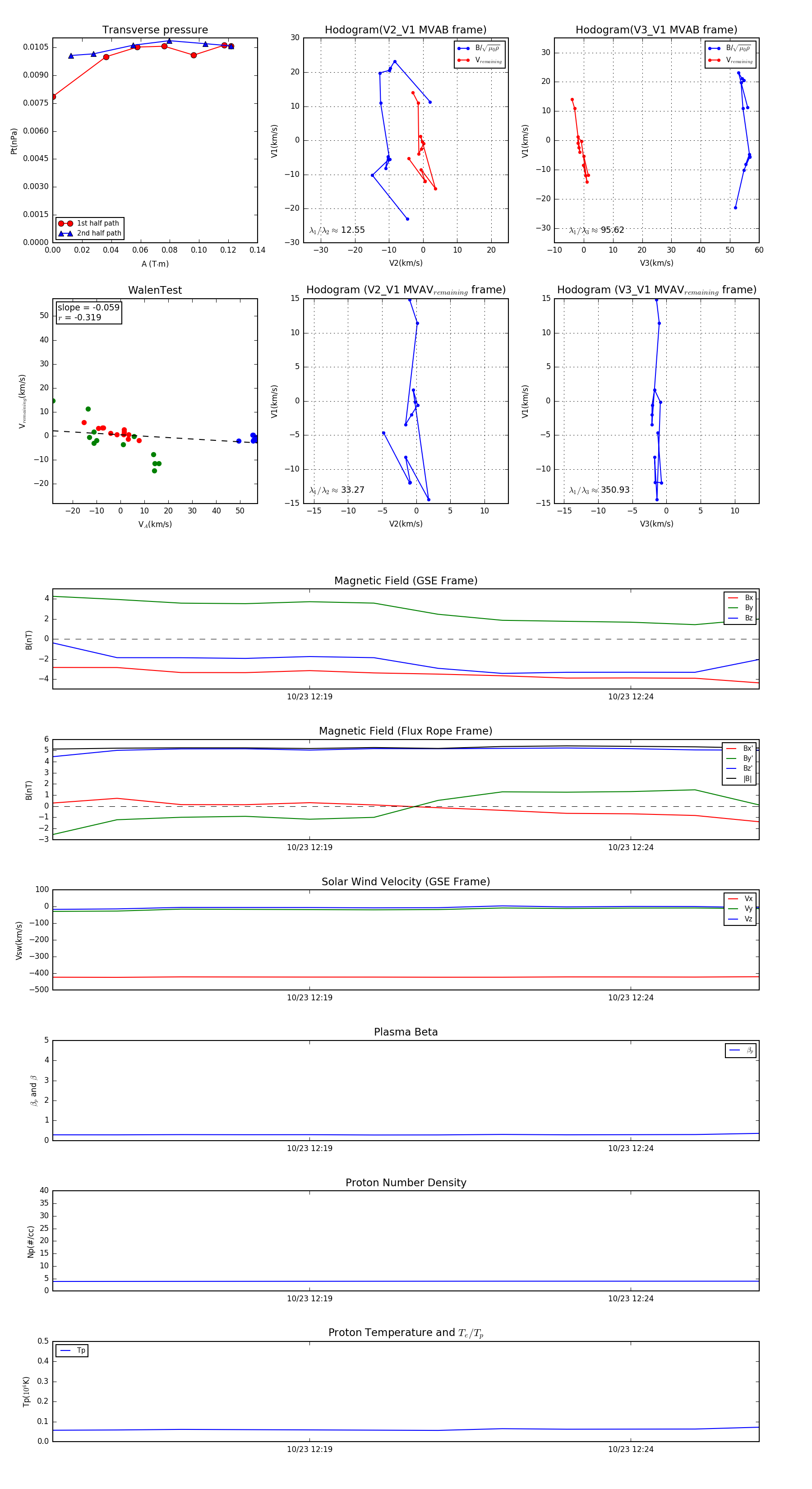
Flux Rope in 2014

Flux Rope Event 2014-10-23 12:15 ~ 2014-10-23 12:26 (12 minutes)


plot