HOME   LIST
‹–   –›

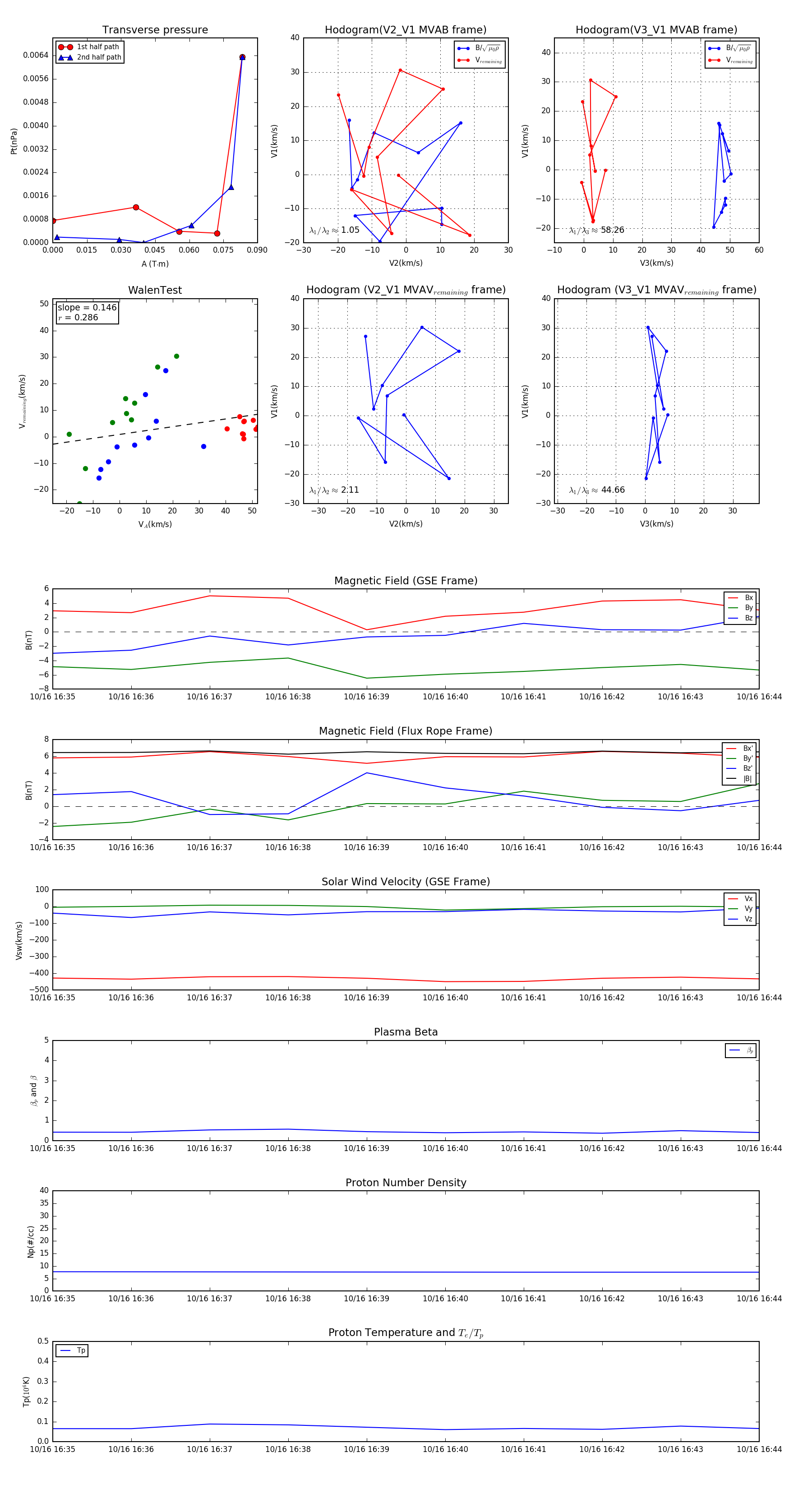
Flux Rope in 2014

Flux Rope Event 2014-10-16 16:35 ~ 2014-10-16 16:44 (10 minutes)


plot