HOME   LIST
‹–   –›

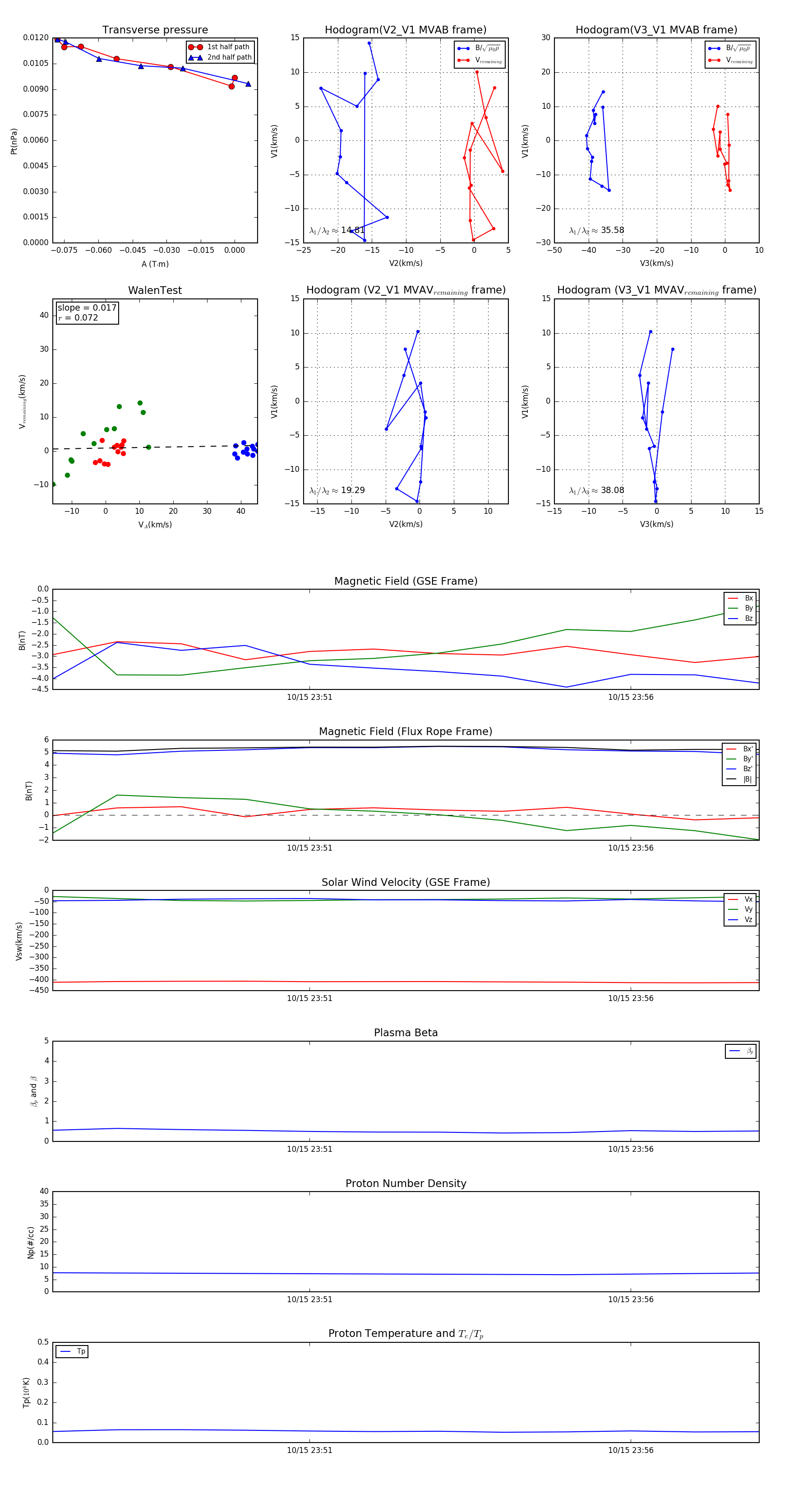
Flux Rope in 2014

Flux Rope Event 2014-10-15 23:47 ~ 2014-10-15 23:58 (12 minutes)


plot