HOME   LIST
‹–   –›

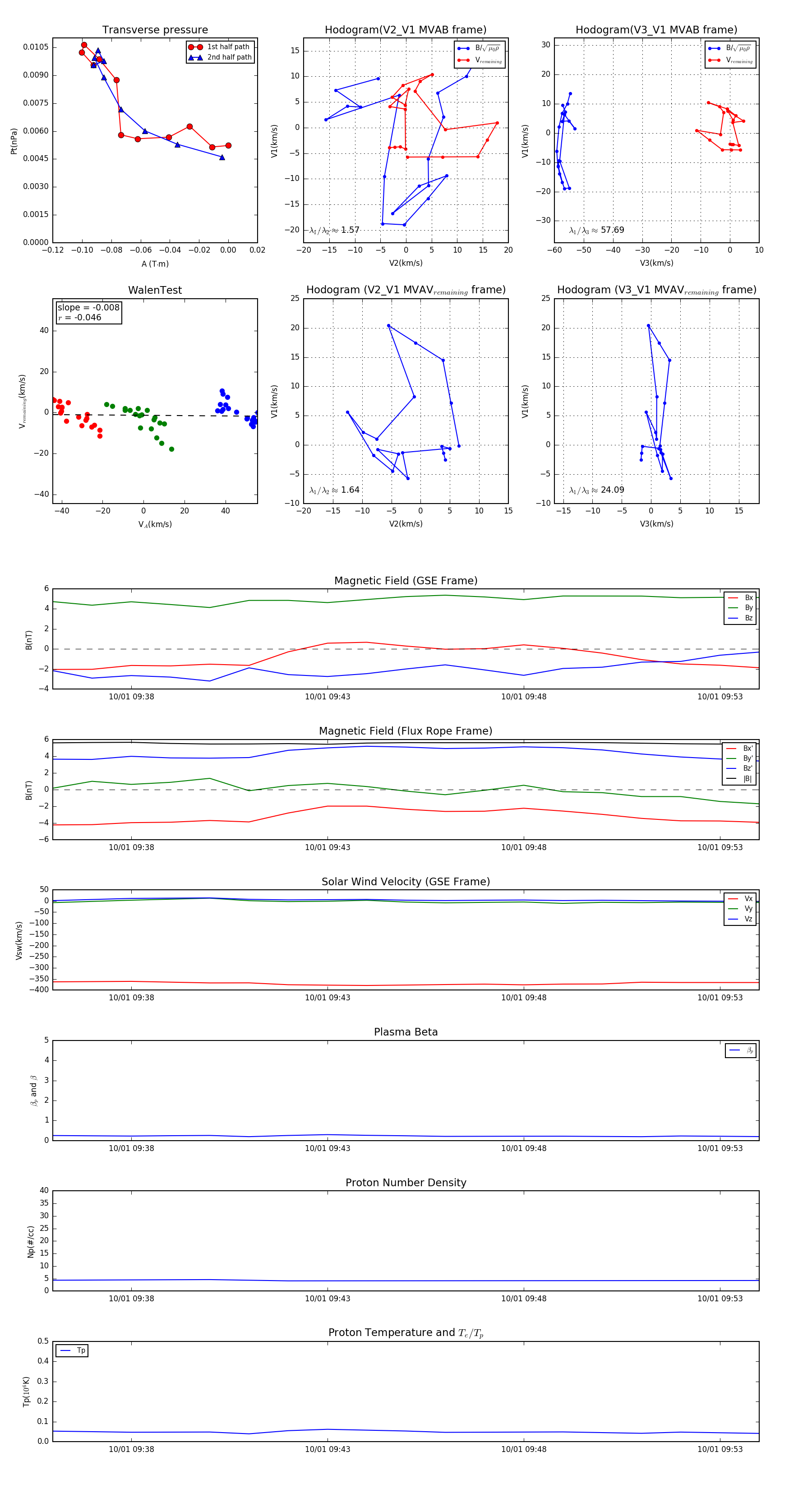
Flux Rope in 2014

Flux Rope Event 2014-10-01 09:36 ~ 2014-10-01 09:54 (19 minutes)


plot