HOME   LIST
‹–   –›

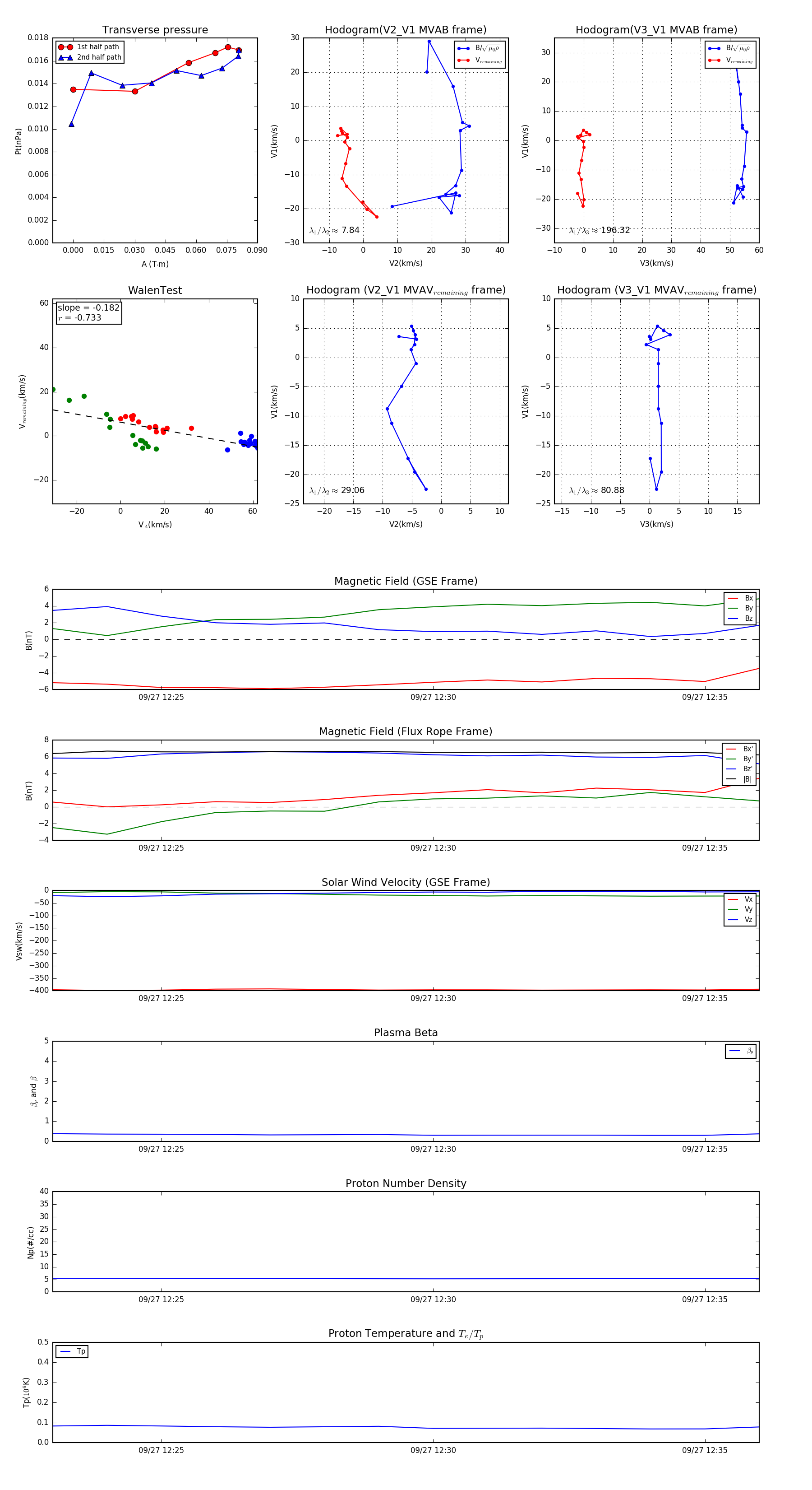
Flux Rope in 2014

Flux Rope Event 2014-09-27 12:23 ~ 2014-09-27 12:36 (14 minutes)


plot