HOME   LIST
‹–   –›

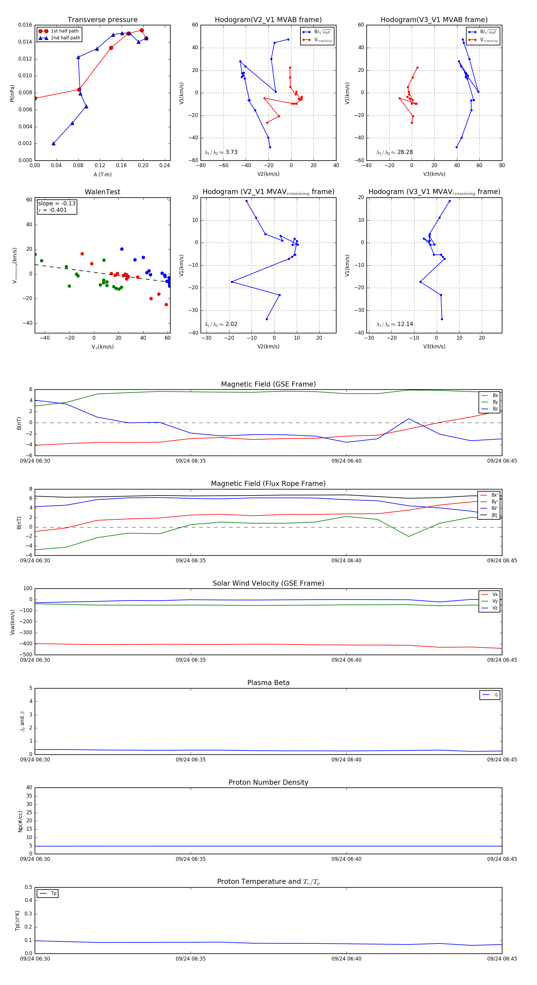
Flux Rope in 2014

Flux Rope Event 2014-09-24 06:30 ~ 2014-09-24 06:45 (16 minutes)


plot