HOME   LIST
‹–   –›

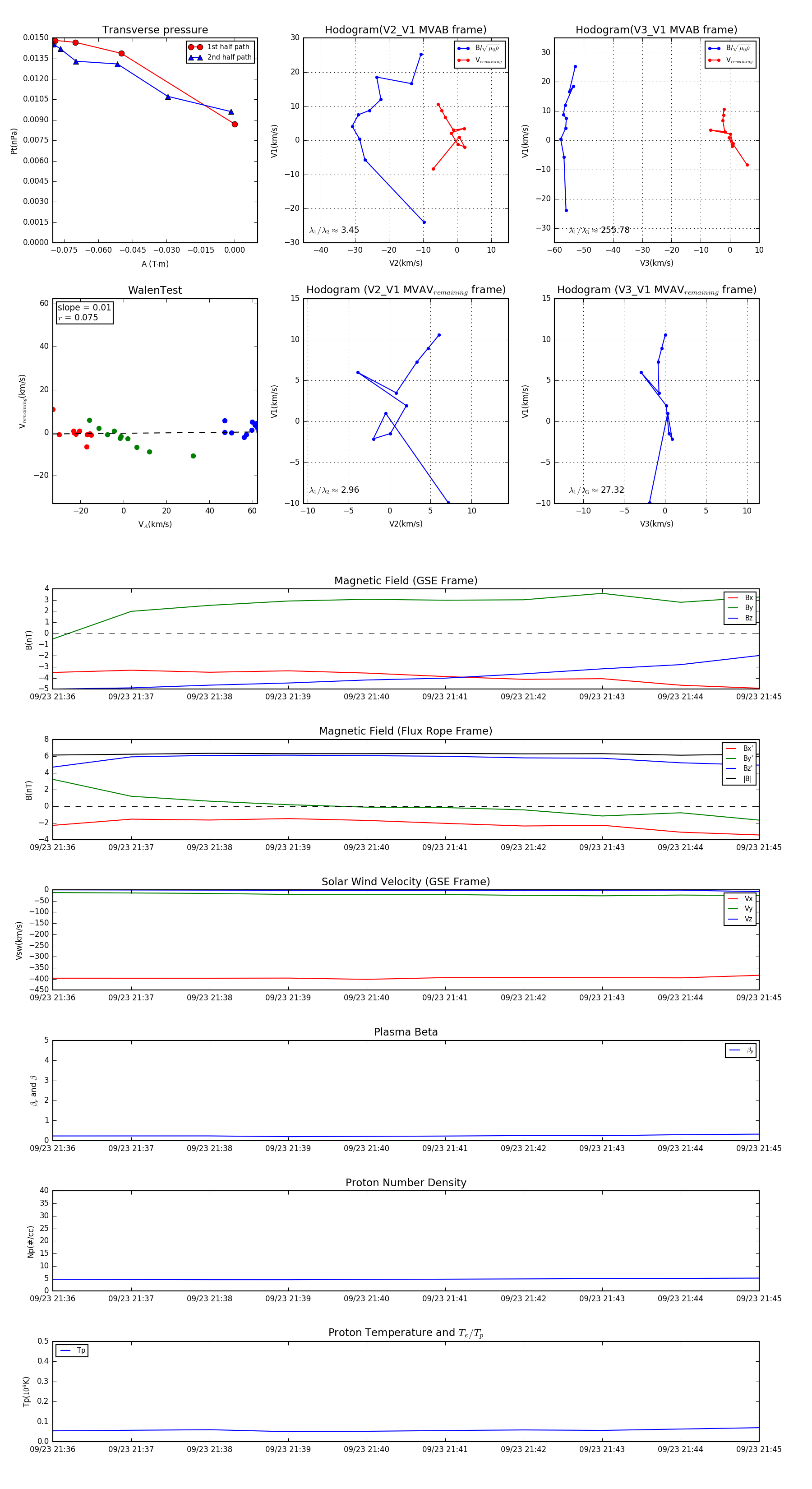
Flux Rope in 2014

Flux Rope Event 2014-09-23 21:36 ~ 2014-09-23 21:45 (10 minutes)


plot