HOME   LIST
‹–   –›

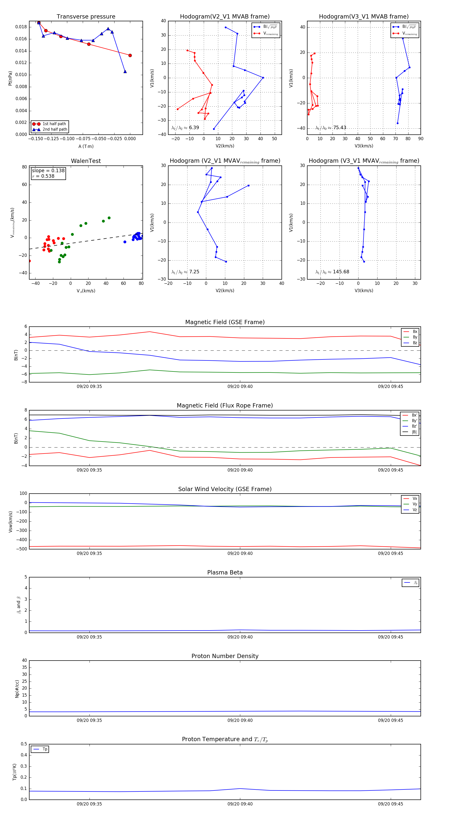
Flux Rope in 2014

Flux Rope Event 2014-09-20 09:33 ~ 2014-09-20 09:46 (14 minutes)


plot