HOME   LIST
‹–   –›

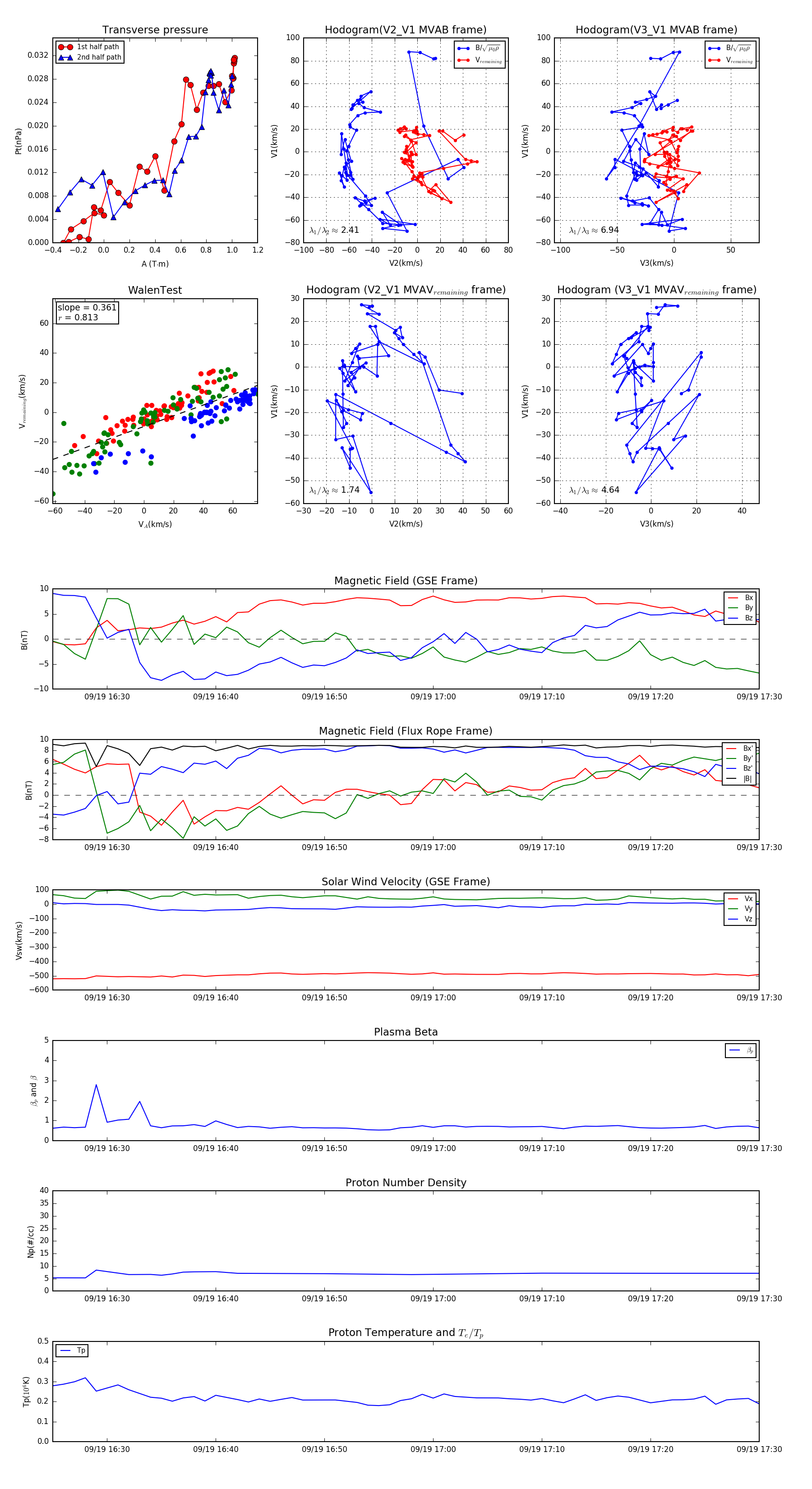
Flux Rope in 2014

Flux Rope Event 2014-09-19 16:25 ~ 2014-09-19 17:30 (66 minutes)


plot