HOME   LIST
‹–   –›

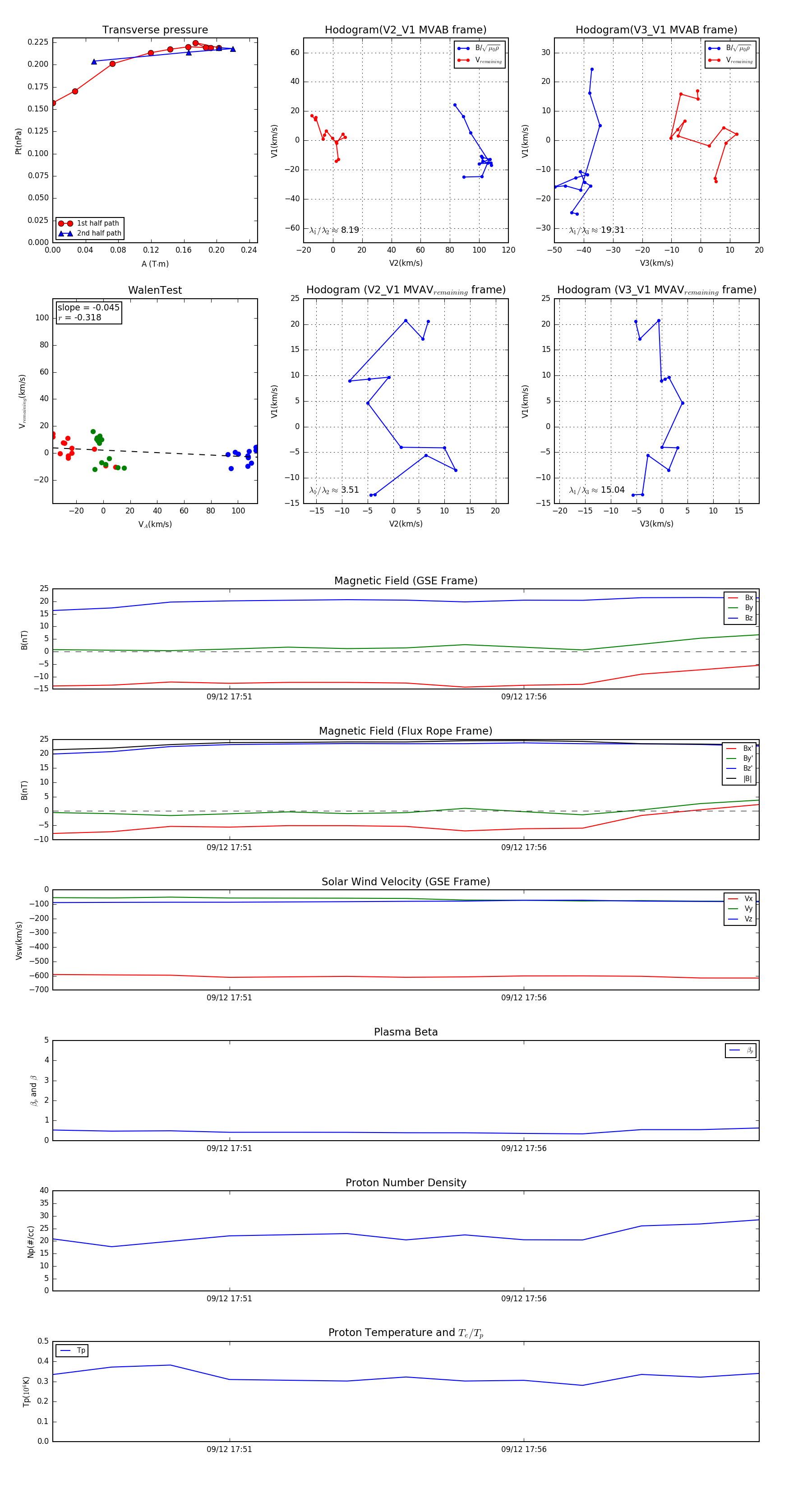
Flux Rope in 2014

Flux Rope Event 2014-09-12 17:48 ~ 2014-09-12 18:00 (13 minutes)


plot