HOME   LIST
‹–   –›

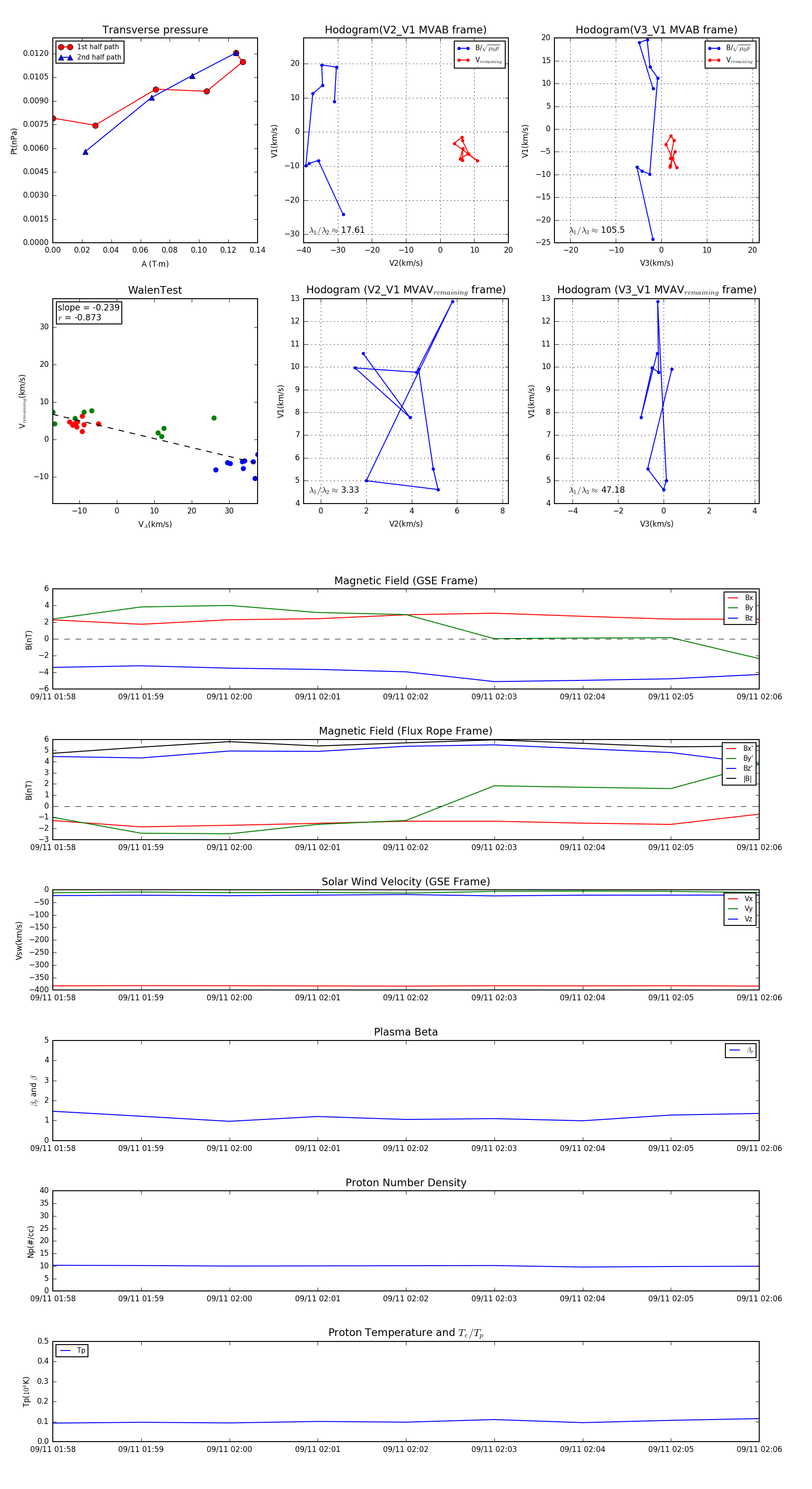
Flux Rope in 2014

Flux Rope Event 2014-09-11 01:58 ~ 2014-09-11 02:06 (9 minutes)


plot