HOME   LIST
‹–   –›

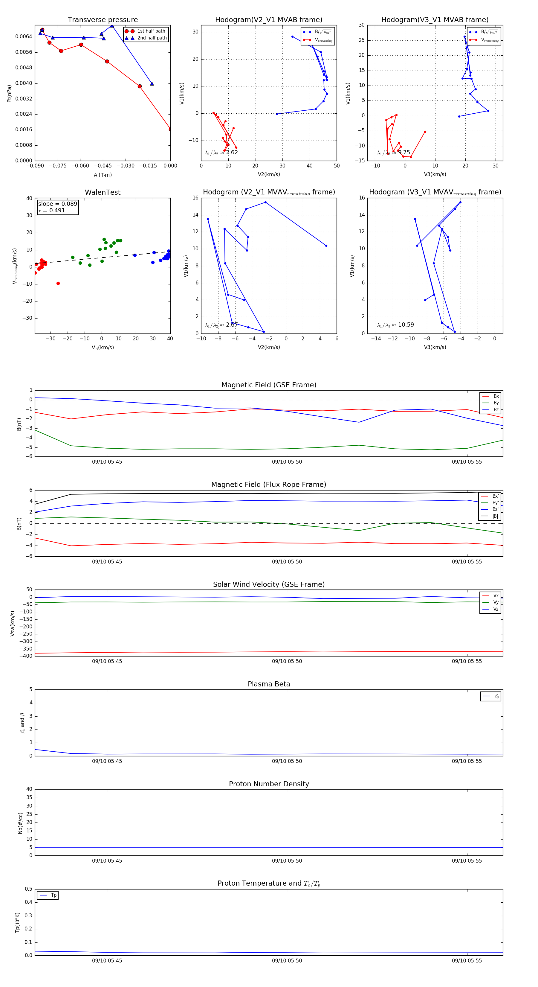
Flux Rope in 2014

Flux Rope Event 2014-09-10 05:43 ~ 2014-09-10 05:56 (14 minutes)


plot