HOME   LIST
‹–   –›

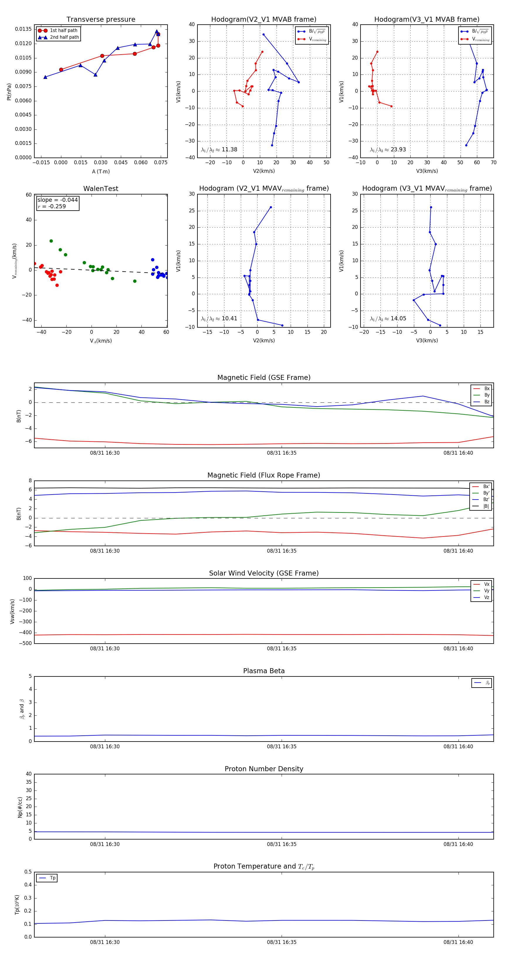
Flux Rope in 2014

Flux Rope Event 2014-08-31 16:28 ~ 2014-08-31 16:41 (14 minutes)


plot