HOME   LIST
‹–   –›

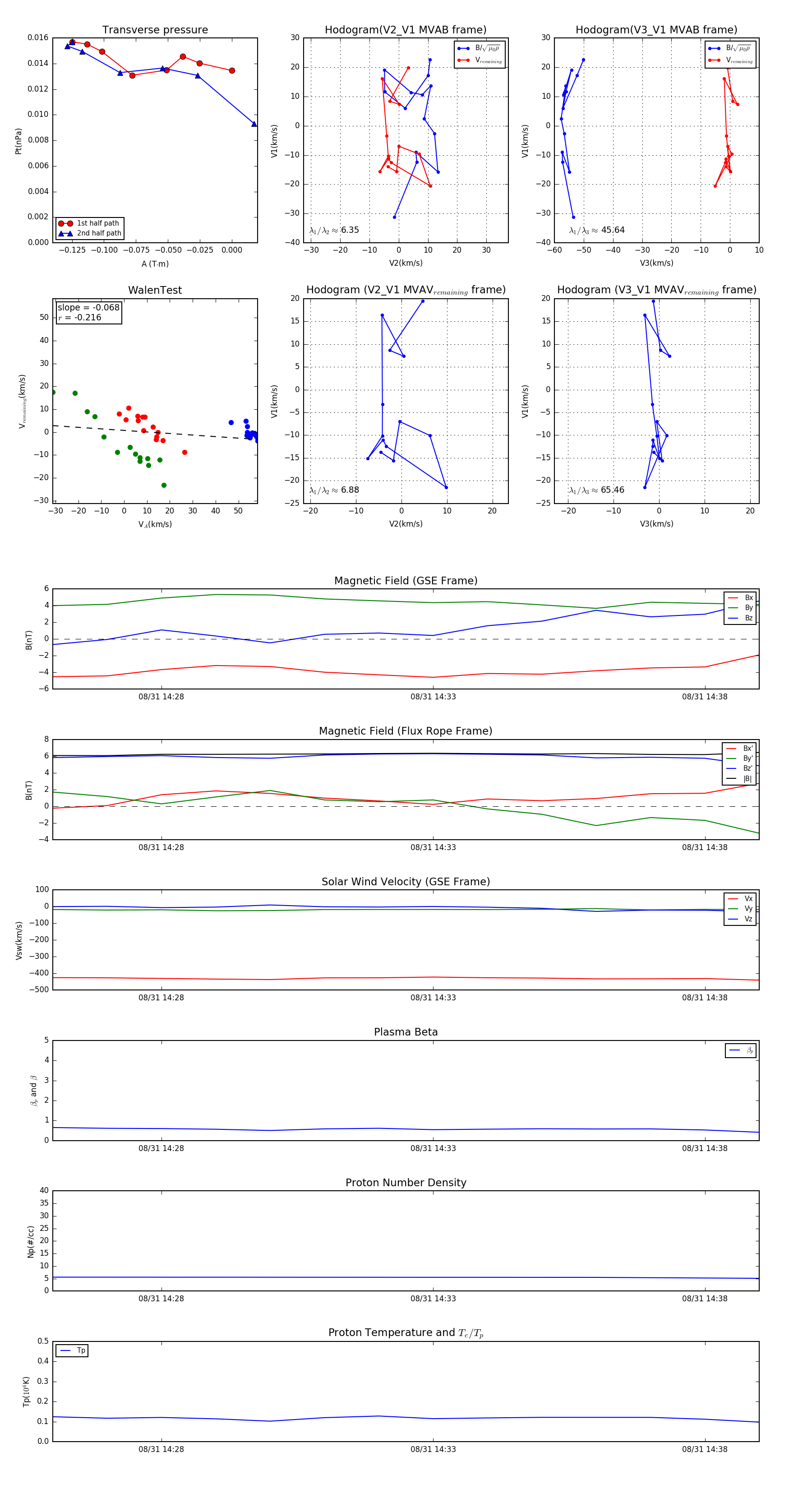
Flux Rope in 2014

Flux Rope Event 2014-08-31 14:26 ~ 2014-08-31 14:39 (14 minutes)


plot