HOME   LIST
‹–   –›

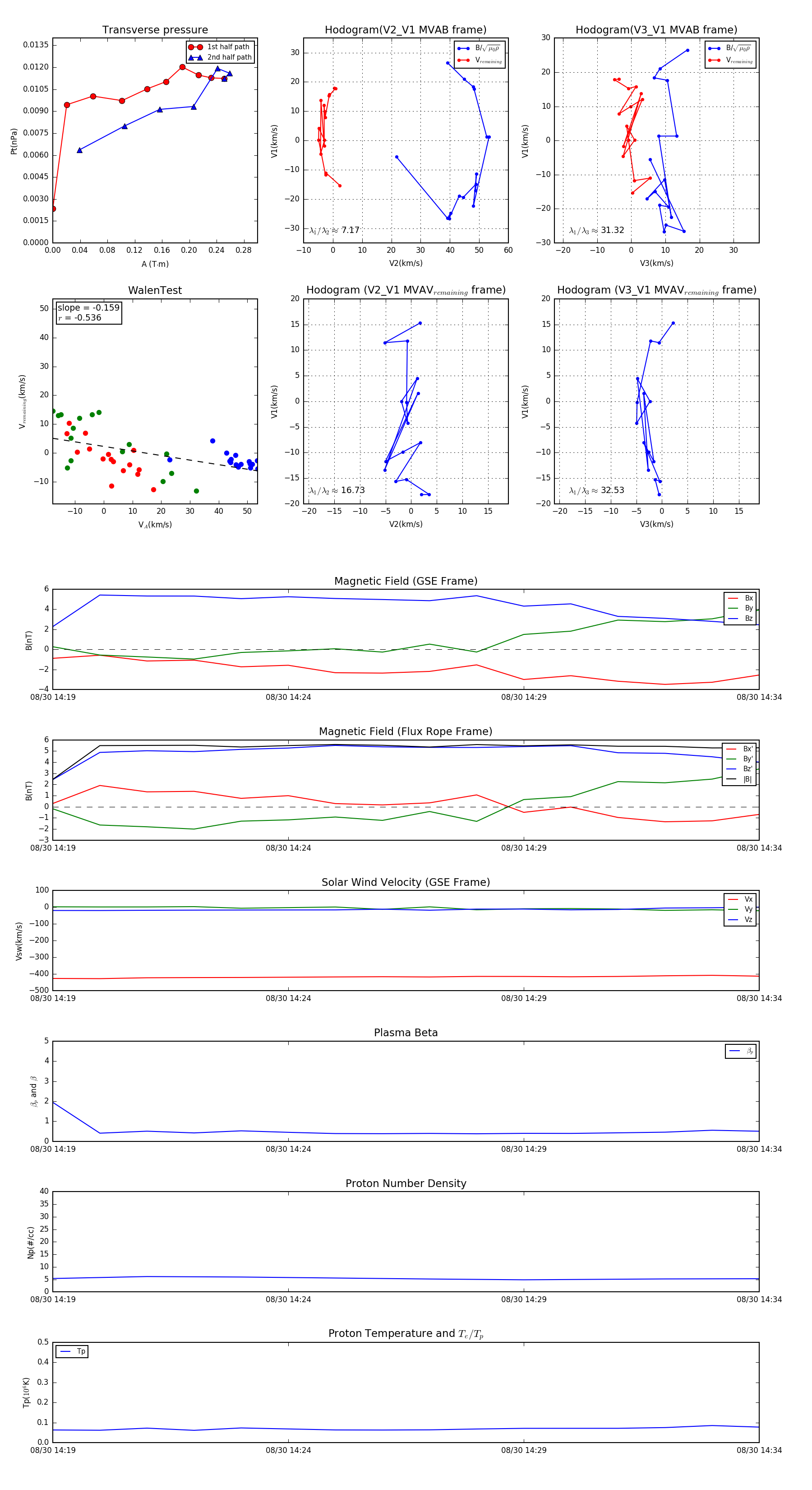
Flux Rope in 2014

Flux Rope Event 2014-08-30 14:19 ~ 2014-08-30 14:34 (16 minutes)


plot