HOME   LIST
‹–   –›

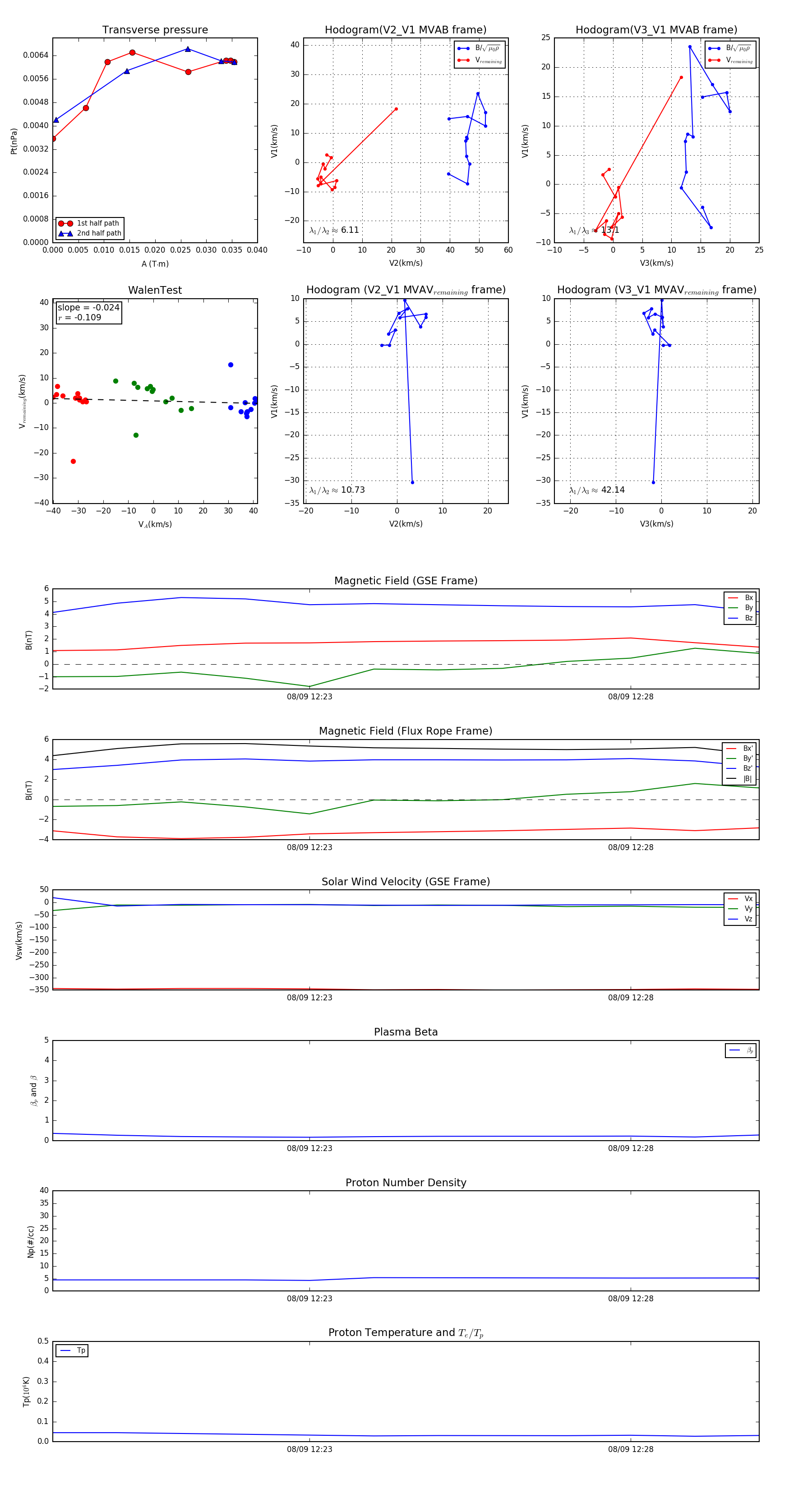
Flux Rope in 2014

Flux Rope Event 2014-08-09 12:19 ~ 2014-08-09 12:30 (12 minutes)


plot