HOME   LIST
‹–   –›

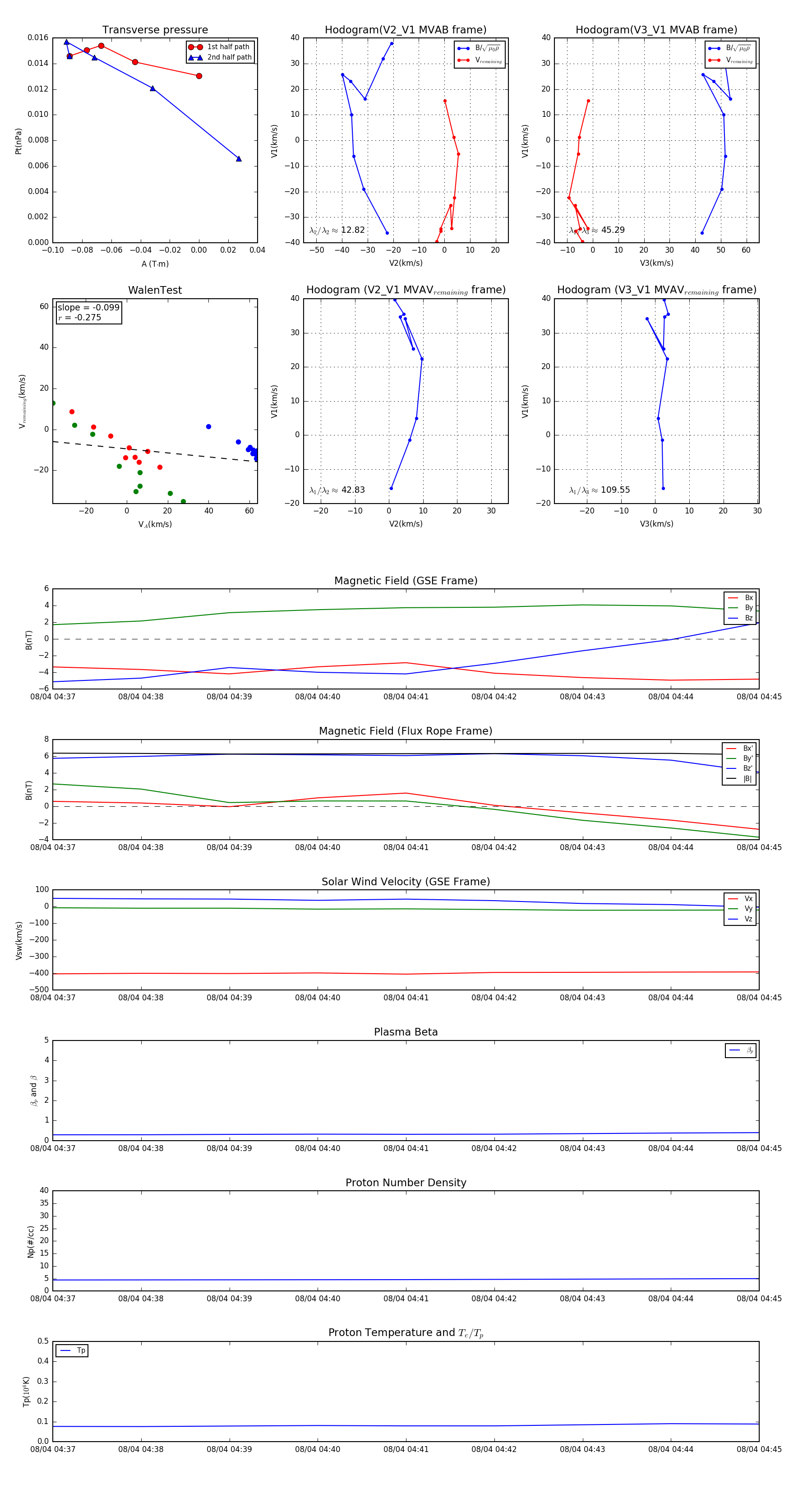
Flux Rope in 2014

Flux Rope Event 2014-08-04 04:37 ~ 2014-08-04 04:45 (9 minutes)


plot