HOME   LIST
‹–   –›

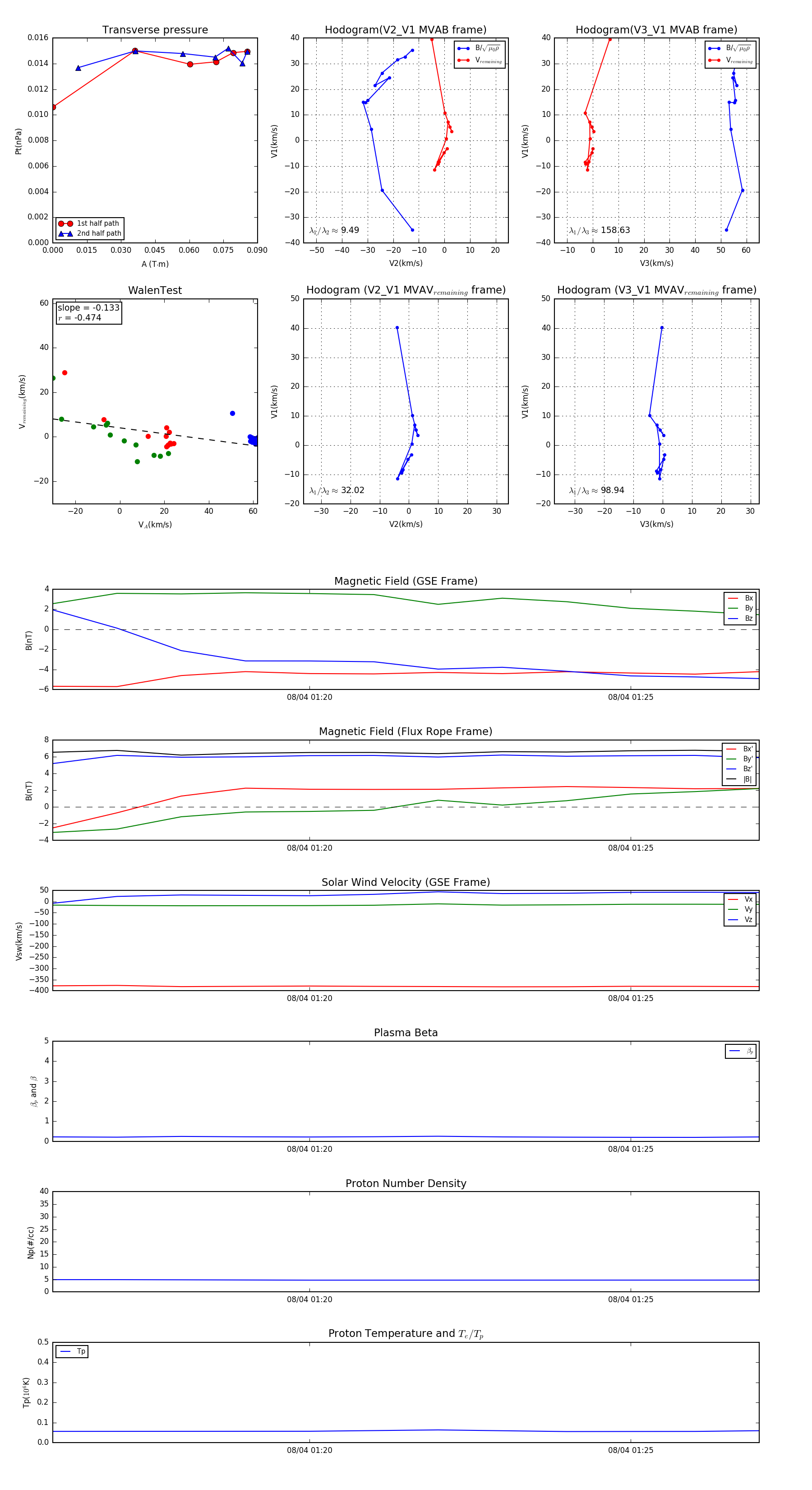
Flux Rope in 2014

Flux Rope Event 2014-08-04 01:16 ~ 2014-08-04 01:27 (12 minutes)


plot