HOME   LIST
‹–   –›

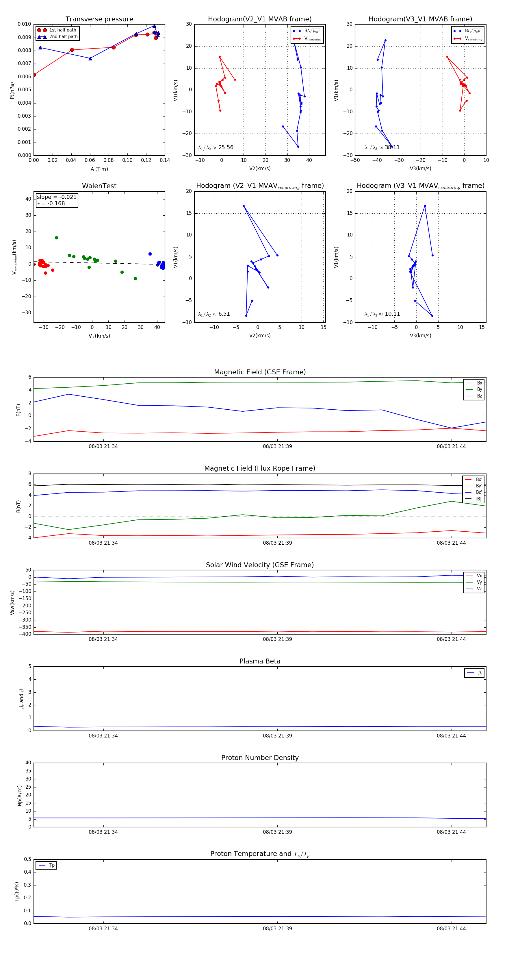
Flux Rope in 2014

Flux Rope Event 2014-08-03 21:32 ~ 2014-08-03 21:45 (14 minutes)


plot