HOME   LIST
‹–   –›

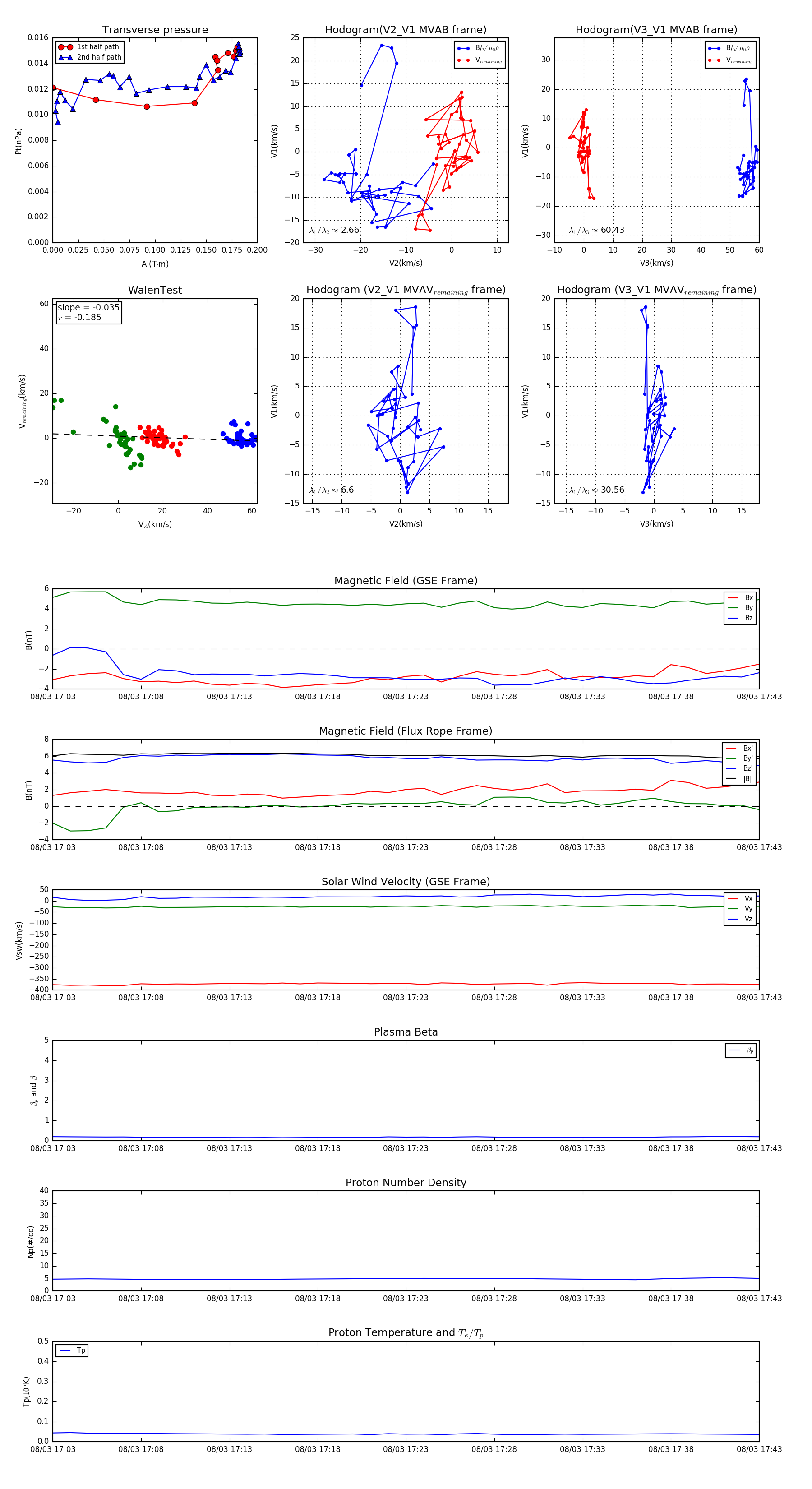
Flux Rope in 2014

Flux Rope Event 2014-08-03 17:03 ~ 2014-08-03 17:43 (41 minutes)


plot