HOME   LIST
‹–   –›

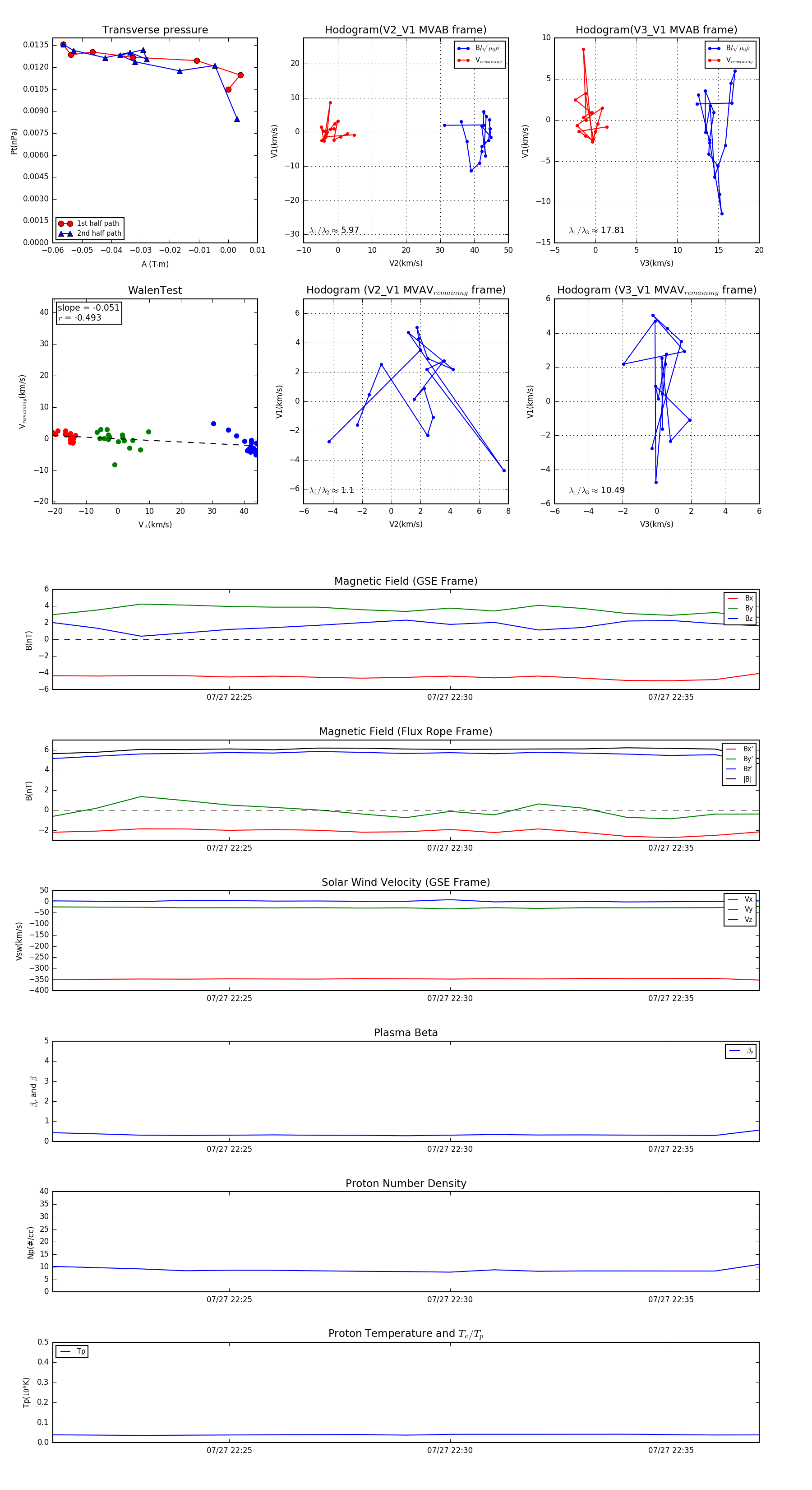
Flux Rope in 2014

Flux Rope Event 2014-07-27 22:21 ~ 2014-07-27 22:37 (17 minutes)


plot