HOME   LIST
‹–   –›

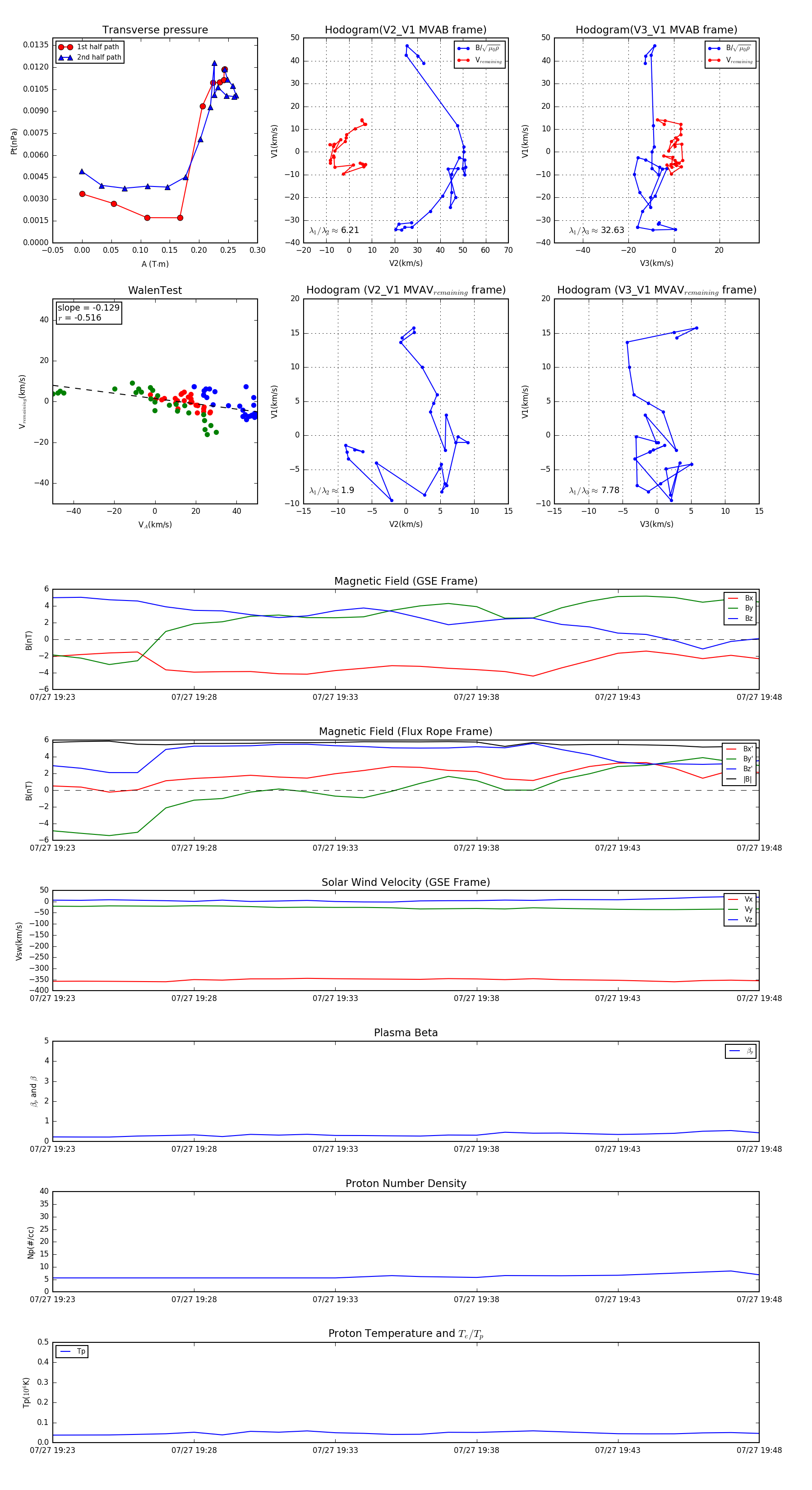
Flux Rope in 2014

Flux Rope Event 2014-07-27 19:23 ~ 2014-07-27 19:48 (26 minutes)


plot