HOME   LIST
‹–   –›

Flux Rope in 2014

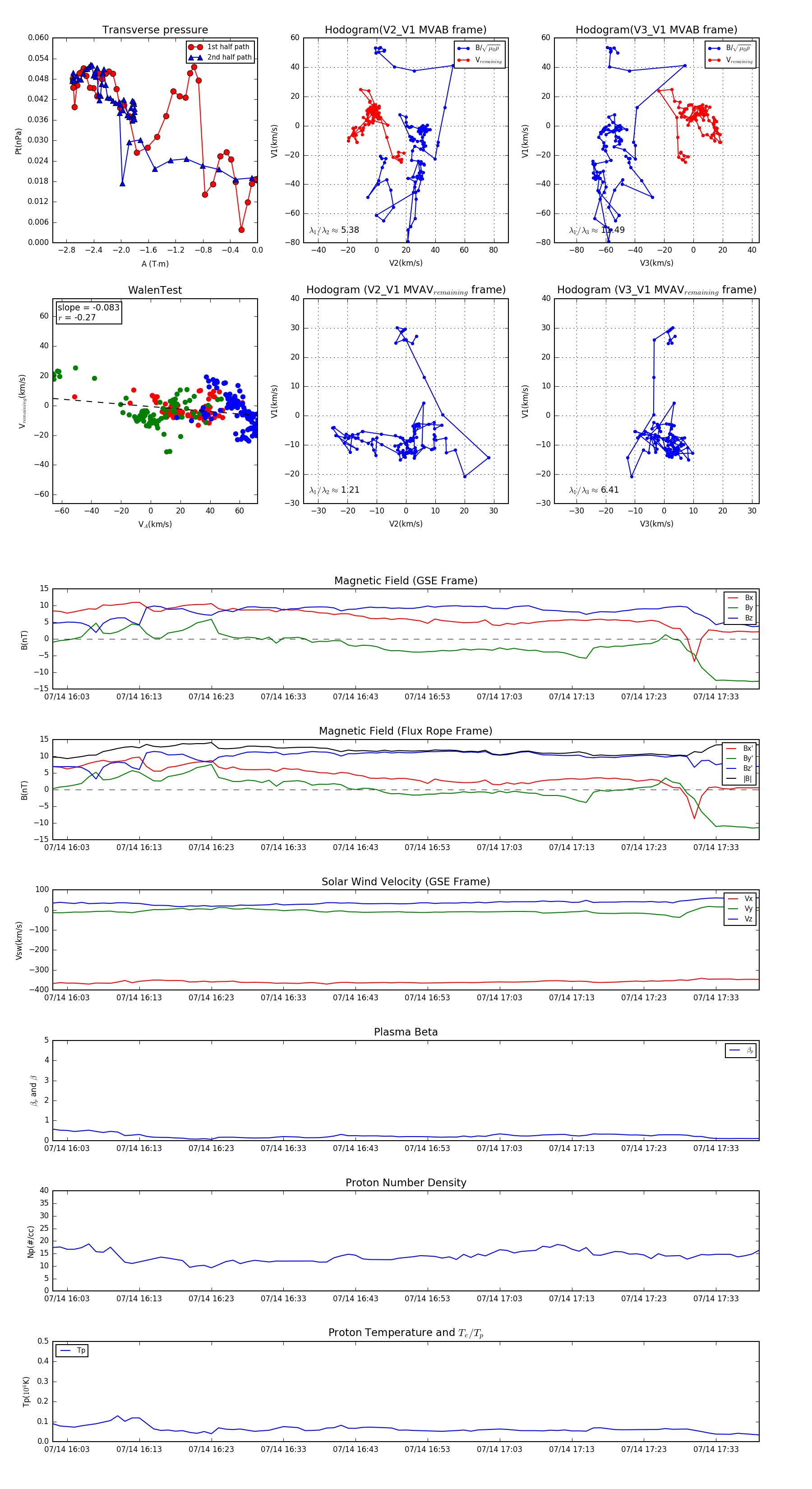
Flux Rope Event 2014-07-14 16:01 ~ 2014-07-14 17:39 (99 minutes)


plot