HOME   LIST
‹–   –›

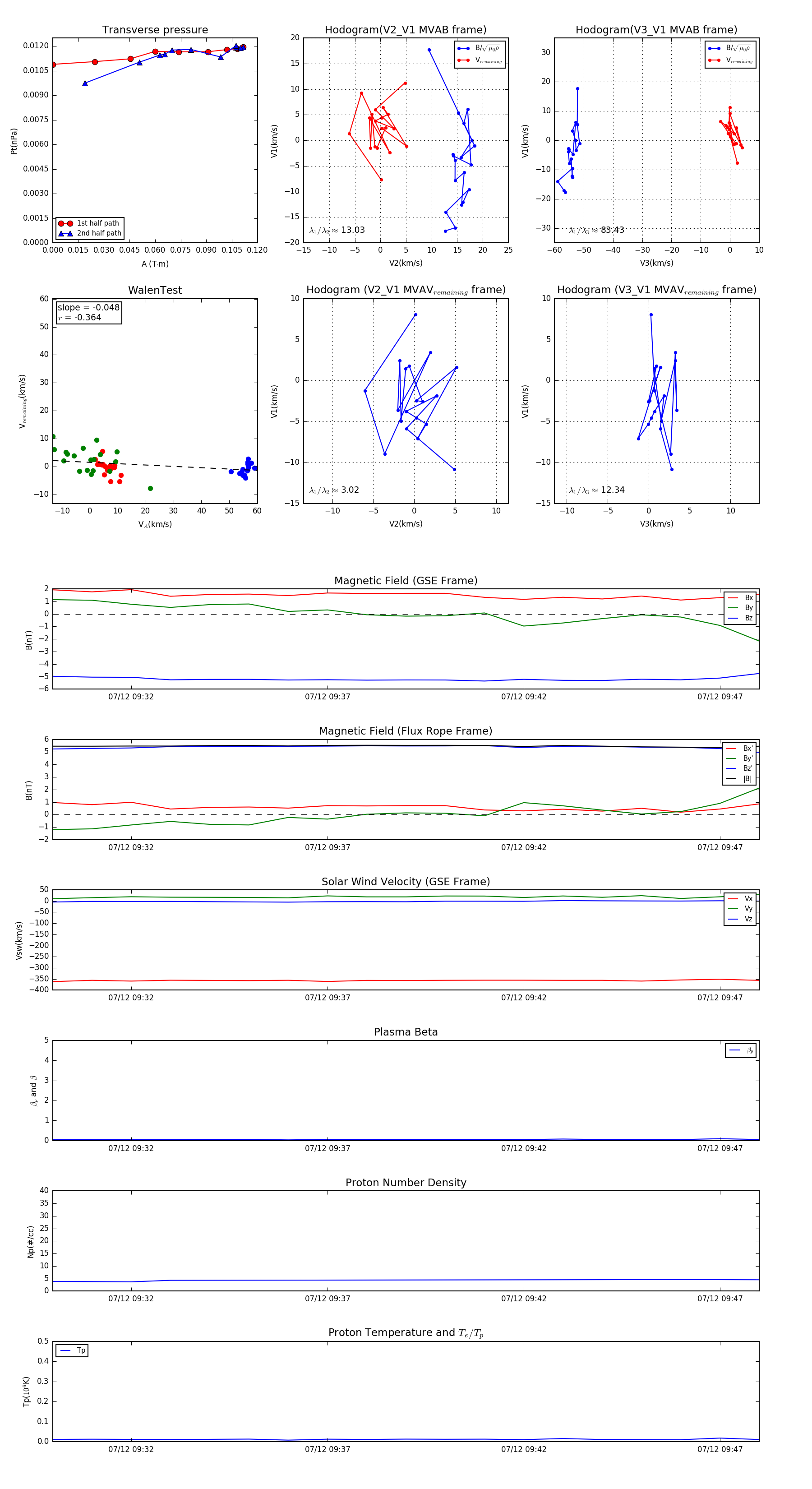
Flux Rope in 2014

Flux Rope Event 2014-07-12 09:30 ~ 2014-07-12 09:48 (19 minutes)


plot