HOME   LIST
‹–   –›

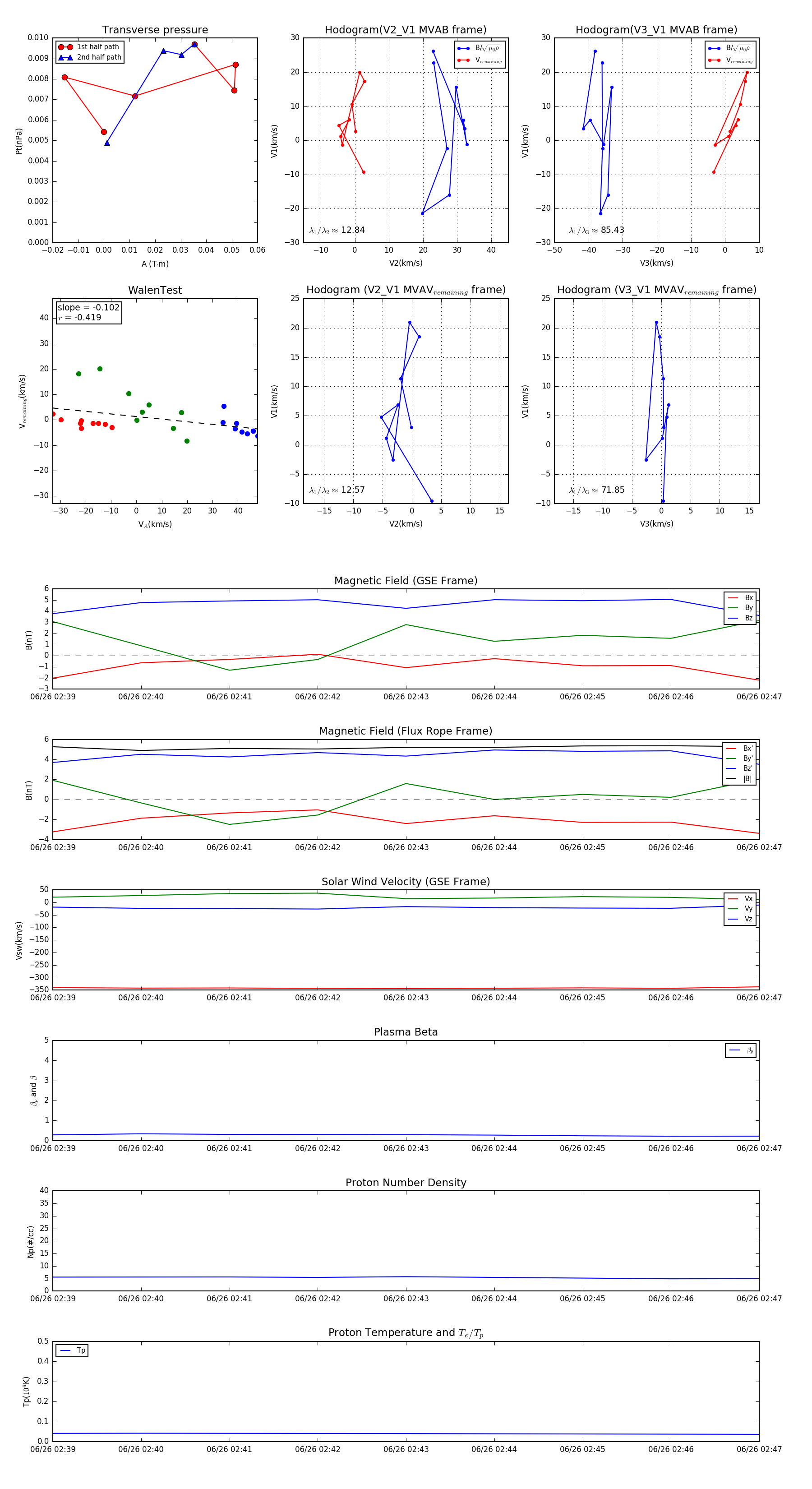
Flux Rope in 2014

Flux Rope Event 2014-06-26 02:39 ~ 2014-06-26 02:47 (9 minutes)


plot