HOME   LIST
‹–   –›

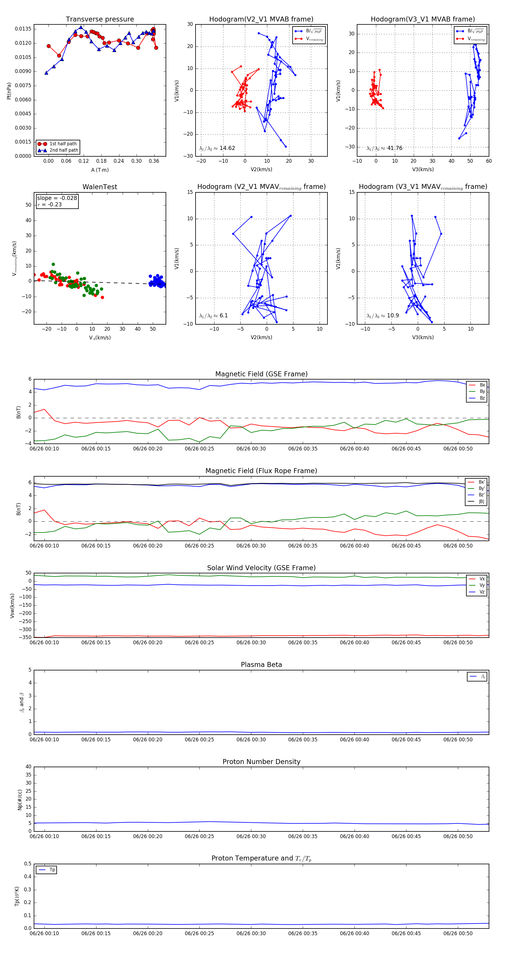
Flux Rope in 2014

Flux Rope Event 2014-06-26 00:09 ~ 2014-06-26 00:53 (45 minutes)


plot