HOME   LIST
‹–   –›

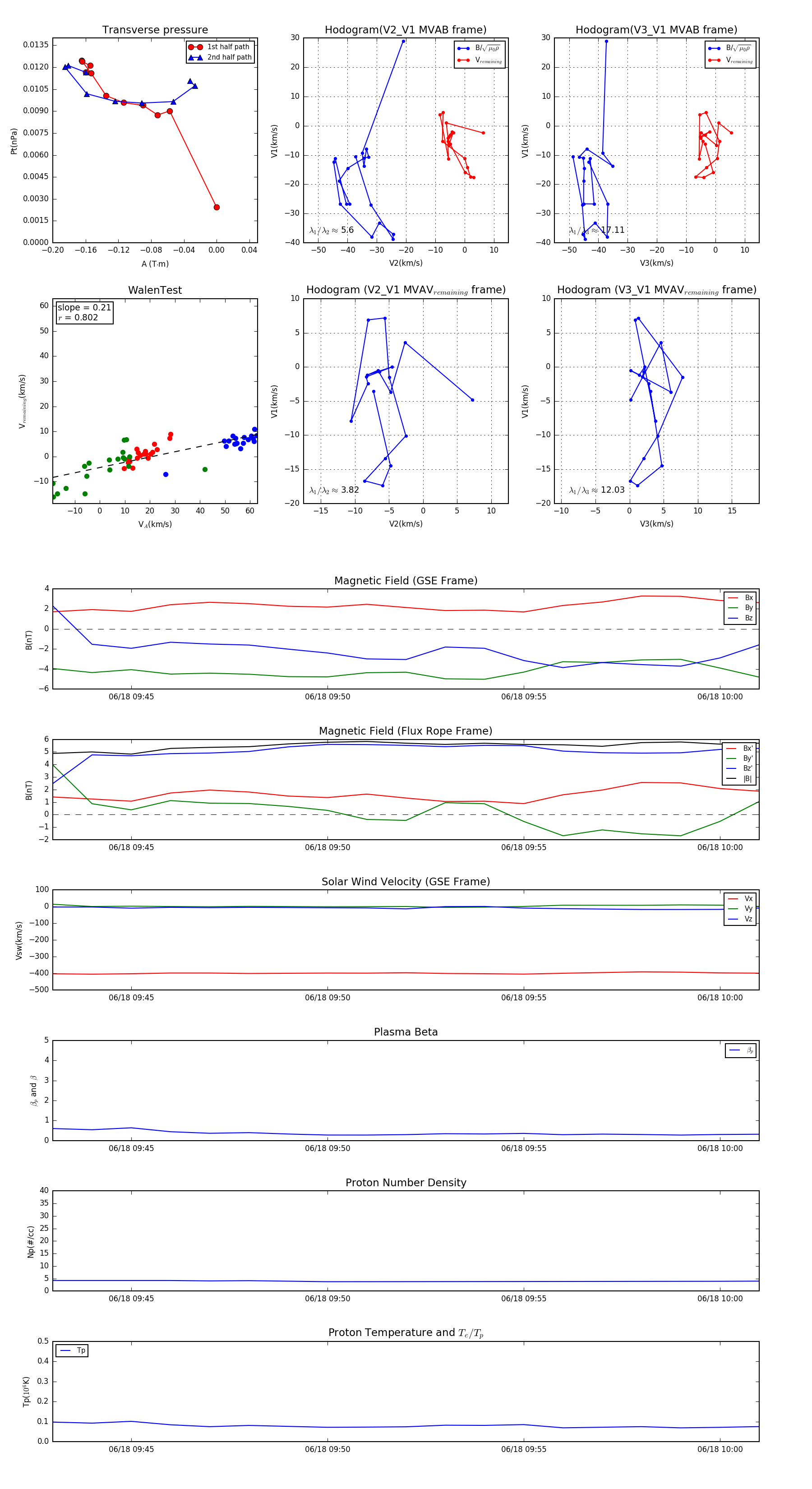
Flux Rope in 2014

Flux Rope Event 2014-06-18 09:43 ~ 2014-06-18 10:01 (19 minutes)


plot