HOME   LIST
‹–   –›

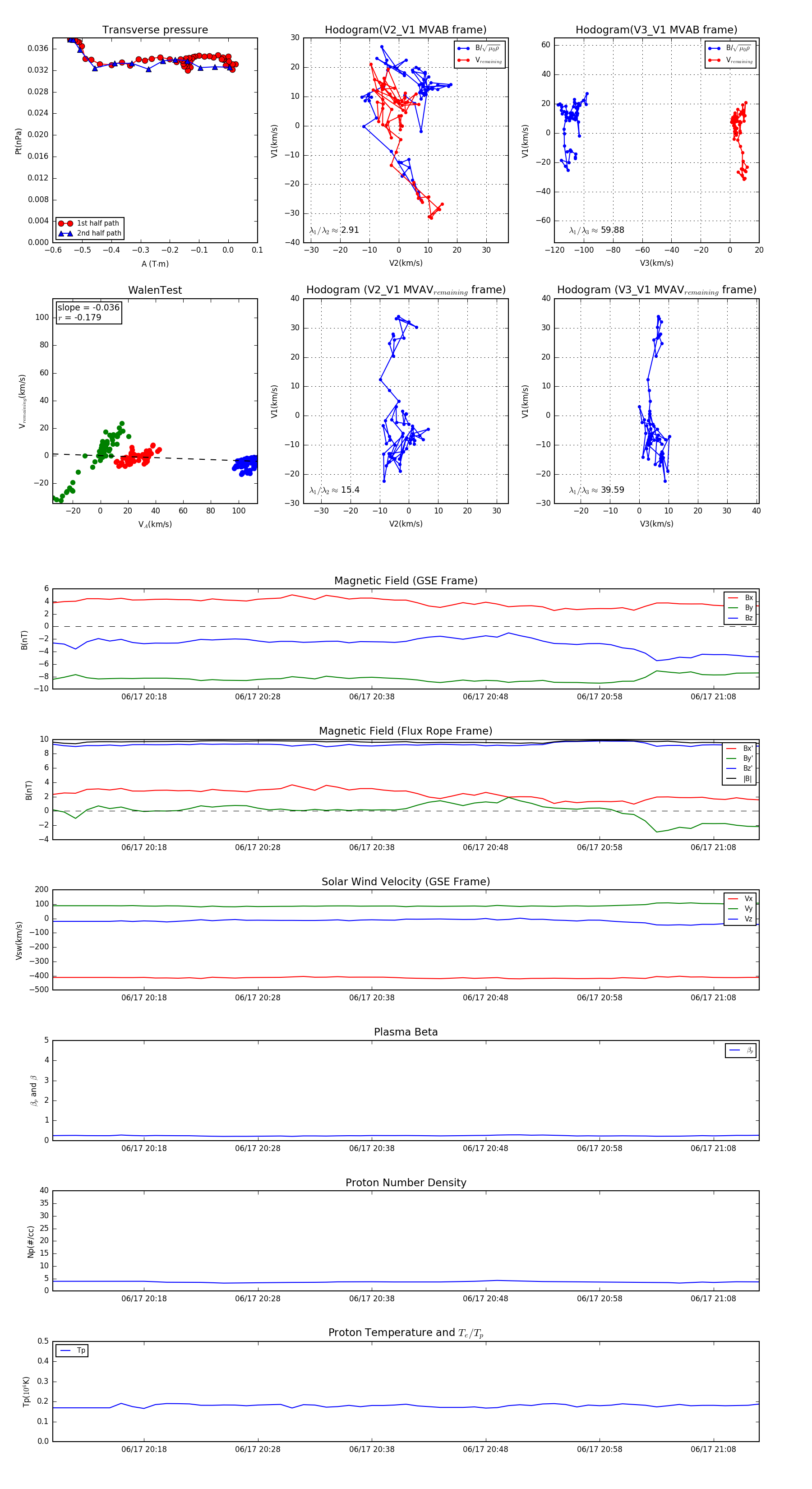
Flux Rope in 2014

Flux Rope Event 2014-06-17 20:10 ~ 2014-06-17 21:12 (63 minutes)


plot