HOME   LIST
‹–   –›

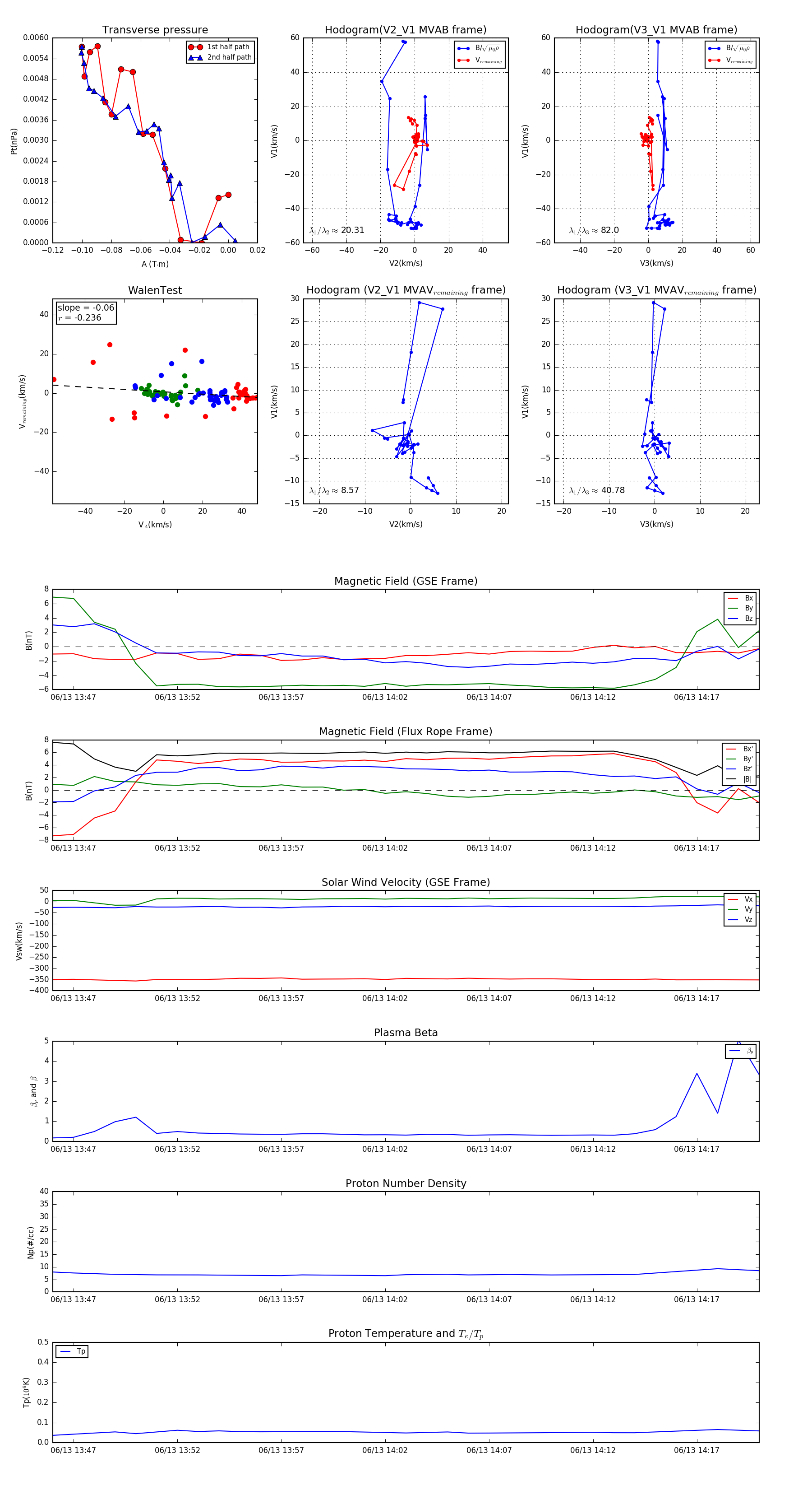
Flux Rope in 2014

Flux Rope Event 2014-06-13 13:46 ~ 2014-06-13 14:20 (35 minutes)


plot