HOME   LIST
‹–   –›

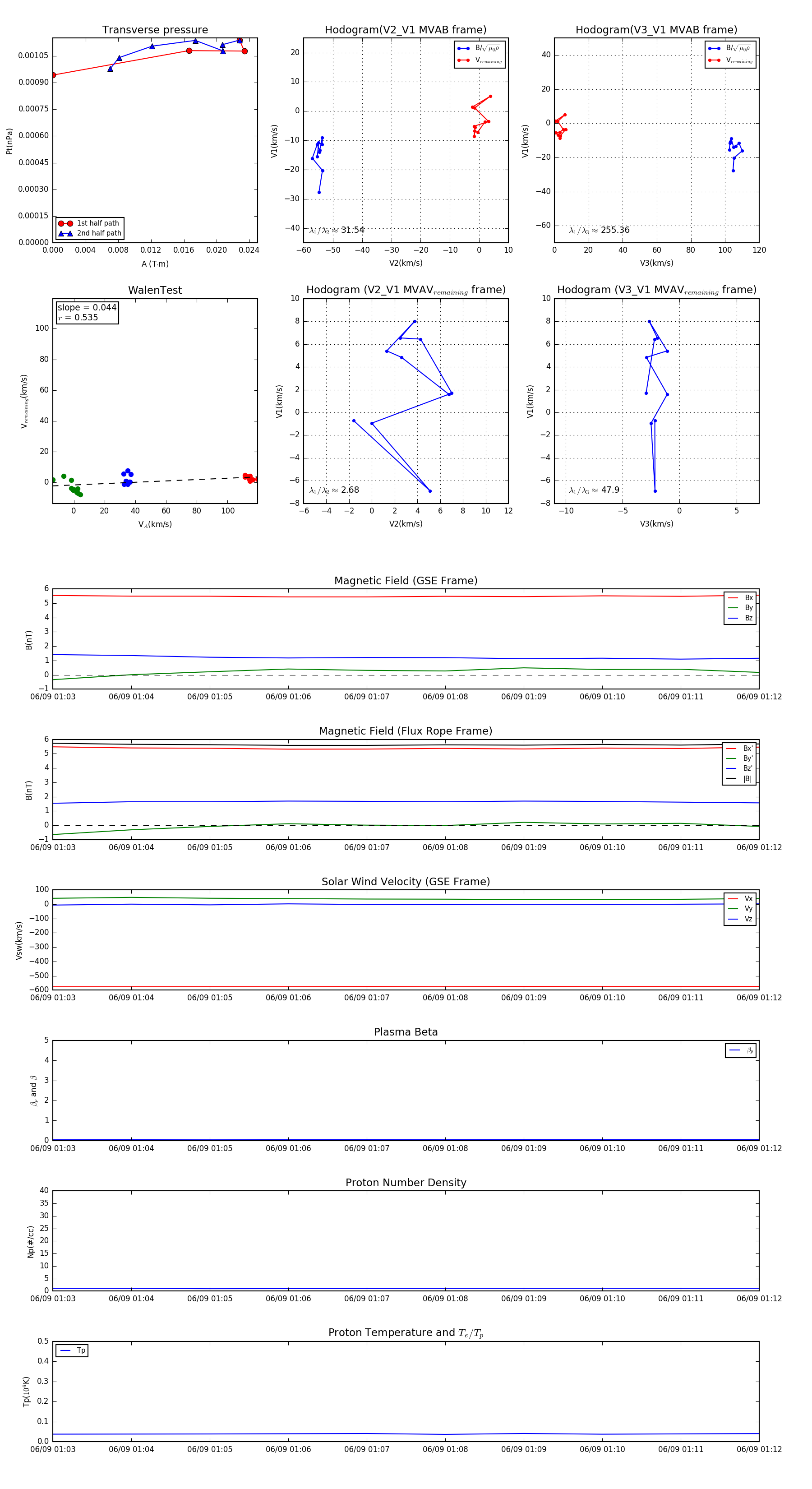
Flux Rope in 2014

Flux Rope Event 2014-06-09 01:03 ~ 2014-06-09 01:12 (10 minutes)


plot