HOME   LIST
‹–   –›

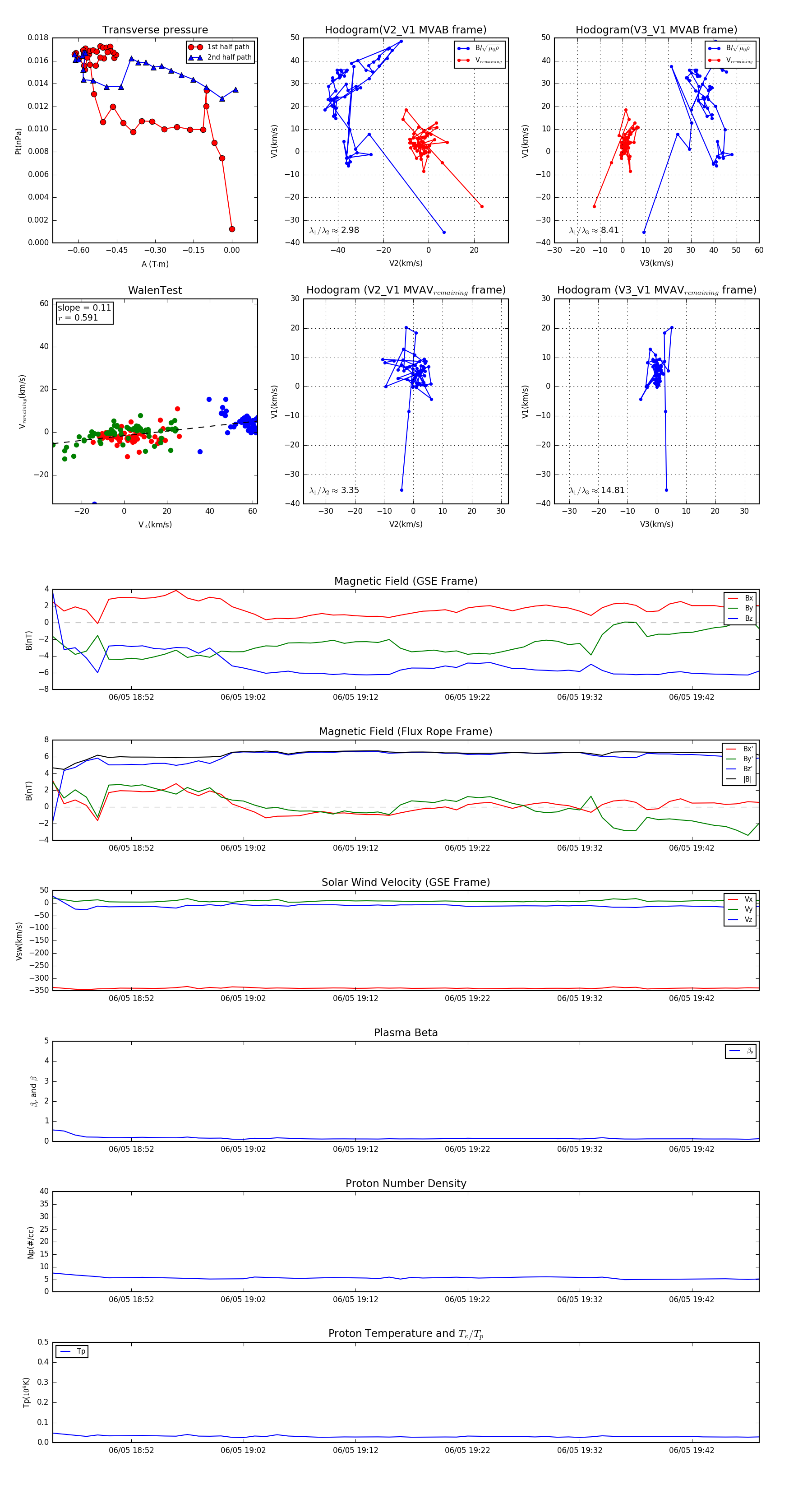
Flux Rope in 2014

Flux Rope Event 2014-06-05 18:45 ~ 2014-06-05 19:48 (64 minutes)


plot