HOME   LIST
‹–   –›

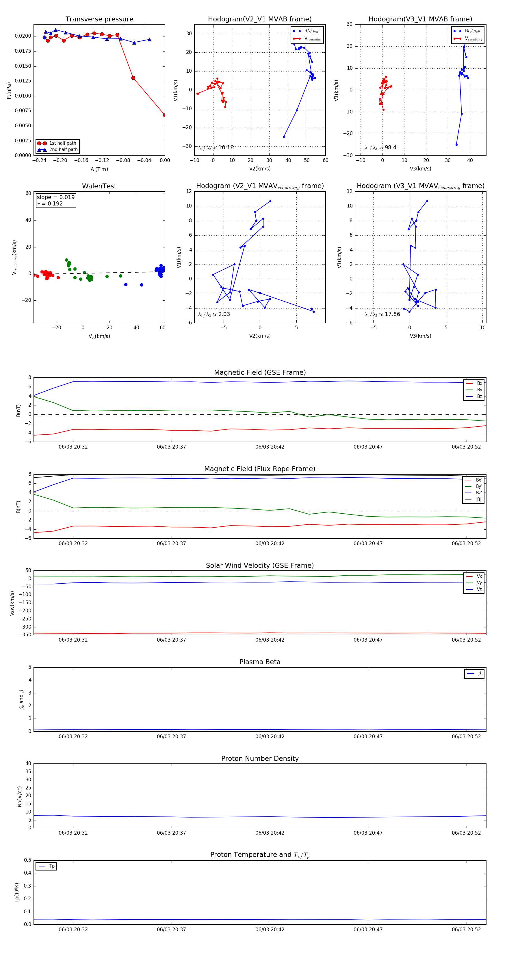
Flux Rope in 2014

Flux Rope Event 2014-06-03 20:30 ~ 2014-06-03 20:53 (24 minutes)


plot