HOME   LIST
‹–   –›

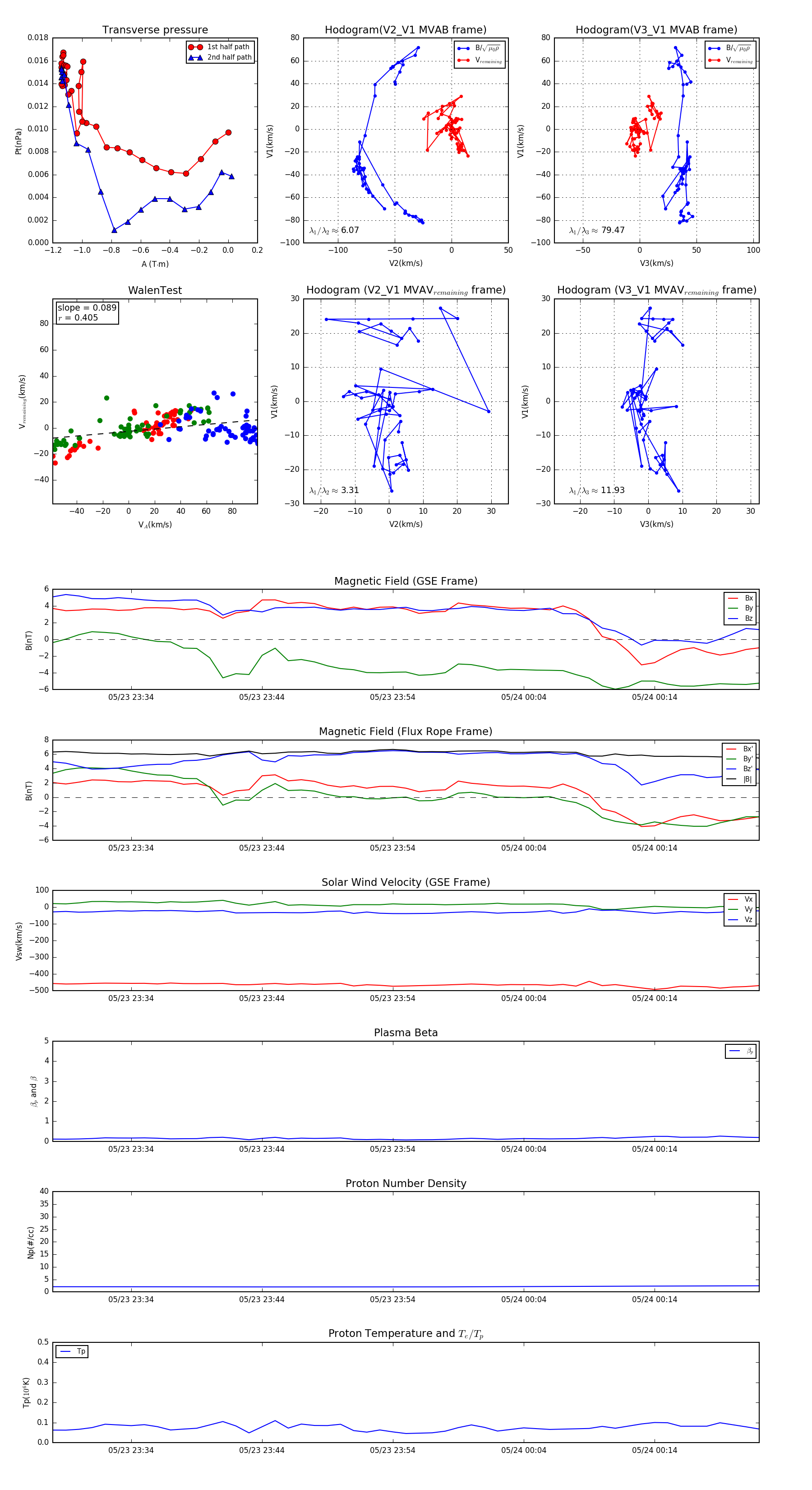
Flux Rope in 2014

Flux Rope Event 2014-05-23 23:28 ~ 2014-05-24 00:22 (55 minutes)


plot